Foram encontradas 506 questões.
Provas
Determine qual a menor área admissível do êmbolo de um cilindro pneumático, para que no seu avanço ele possa erguer uma caixa que exerce uma força contrária de 39,24 N. A pressão de linha de ar comprimido é de 4 bar. Devese levar em conta que a força de atrito é de 20% da força teórica do êmbolo.
Outros dados: g=9,81m/s² e 1 bar é aproximadamente 1 Kgf/cm².
Provas
A pneumática se utiliza de diversos símbolos normatizados para definir componentes. O símbolo abaixo se refere a qual componente?

Provas
Provas
Provas
Provas
Provas
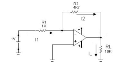
No circuito apresentado temos uma configuração de um amplificador inversor. Determine o valor de IL.

Provas

Provas
A partir do circuito abaixo encontre a tensão Vo:

Provas
Caderno Container