Foram encontradas 354 questões.
Provas
Provas
Provas
- Conceitos e FundamentosConceitos Fundamentais de Banco de Dados
- Conceitos e FundamentosFunções de um SGBD
- Conceitos e FundamentosPapéis e Responsabilidades do DBA
Provas
Provas
Determinada empresa pública adquiriu no mercado um sistema para contabilizar suas operações junto a clientes/cidadãos. Atualmente, essa contabilização é realizada em um banco de dados relacional, porém, devido a vários problemas que vêm ocorrendo, ela não funciona conforme o esperado. Para solucionar o problema, o fornecedor do sistema propôs o seguinte diagrama de classe.

Sabe-se que:
1 o gestor imediato homologou o sistema antes de sua implantação em produção;
2 não houve um trabalho de homologação da demanda pela área de tecnologia da empresa;
3 o banco de dados relacional implementado apresenta as seguintes entidades:

4 não houve avaliação sobre o modelo de dados usado no sistema.
Pelas regras de negócio, o sistema deve operar com a visão de que o usuário pode realizar uma ou várias operações, que, por consequência, podem gerar um ou vários eventos contábeis. Cada operação é vinculada a um contrato, podendo este conter várias operações, ou nenhuma, durante seu ciclo de existência. Diante desse cenário, o gestor espera que os dados do contrato possam ser recuperados a partir de um registro contábil.
Provas

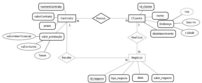
A figura anterior mostra um diagrama entidade/relacionamento, pelo qual um sistema controla contratos e negócios relacionados, entregue por uma fábrica de software que presta serviços a um órgão do governo federal. De acordo com as necessidades do gestor e dos requisitos levantados,
o sistema deve gravar o histórico de negócios realizados por cliente, com informações relevantes, como matrícula de usuário de
sistema que incluiu o negócio, data e hora e usuário responsável pelo registro do negócio;
um contrato possui prestações que mudam conforme o mês, não havendo parcelas fixas no prazo total do contrato;
um contrato pode ser recalculado, pois, conforme a regra de negócio, existe a possibilidade de que negócios do tipo amortização
de dívida possam ser reaplicados retroativamente em datas passadas, alterando-se as prestações nos períodos posteriores à data
de amortização.Considerando essas informações, assinale a opção correta a respeito de modelagem de dados.
Provas

De acordo com a notação para diagramas entidade-relacionamento, assinale a opção que descreve a representação acima disposta.
Provas
Provas
Provas
Caderno Container