Foram encontradas 120 questões.
A proposição !$ (q \leftrightarrow p)' !$corresponde à tabela-verdade abaixo.

Provas
Disciplina: TI - Desenvolvimento de Sistemas
Banca: CESPE / CEBRASPE
Orgão: TRE-ES

A figura acima apresenta um esquema conceitual de aplicação de controle de versões ao suposto desenvolvimento de três programas que atuam de forma integrada: o Windows, o MP e o IE. Os códigos dos programas MP e IE iniciam-se com as versões MP 10 e IE 6 e chegam às versões MP 11 e IE 7. Na figura, as setas horizontais grossas representam a evolução do código, seja no tronco principal, seja nos seus ramos (branches)MP e IE, representando o trabalho dos times MP e IE, respectivamente. As setas rotuladas RI e FI representam, respectivamente, as operações de integração reversa (reverse integration) e de integração para frente (forward integration).
Com base no conjunto de informações apresentado acima, julgue o item.
Em face das informações apresentadas, é correto afirmar que as operações de integração reversa e integração para frente, apresentadas no diagrama, são usualmente apoiadas por ferramentas de comparação de diferenças, utilitários do tipo diff ou similares.
Provas
Disciplina: TI - Desenvolvimento de Sistemas
Banca: CESPE / CEBRASPE
Orgão: TRE-ES

A figura acima apresenta um esquema conceitual de aplicação de controle de versões ao suposto desenvolvimento de três programas que atuam de forma integrada: o Windows, o MP e o IE. Os códigos dos programas MP e IE iniciam-se com as versões MP 10 e IE 6 e chegam às versões MP 11 e IE 7. Na figura, as setas horizontais grossas representam a evolução do código, seja no tronco principal, seja nos seus ramos (branches)MP e IE, representando o trabalho dos times MP e IE, respectivamente. As setas rotuladas RI e FI representam, respectivamente, as operações de integração reversa (reverse integration) e de integração para frente (forward integration).
Com base no conjunto de informações apresentado acima, julgue o item.
Nessa situação, a criação dos ramos MP e IE, a partir do tronco principal (Main Trunk), é efetuada por meio de operações de check out.
Provas
Disciplina: TI - Desenvolvimento de Sistemas
Banca: CESPE / CEBRASPE
Orgão: TRE-ES

A figura acima apresenta um esquema conceitual de aplicação de controle de versões ao suposto desenvolvimento de três programas que atuam de forma integrada: o Windows, o MP e o IE. Os códigos dos programas MP e IE iniciam-se com as versões MP 10 e IE 6 e chegam às versões MP 11 e IE 7. Na figura, as setas horizontais grossas representam a evolução do código, seja no tronco principal, seja nos seus ramos (branches)MP e IE, representando o trabalho dos times MP e IE, respectivamente. As setas rotuladas RI e FI representam, respectivamente, as operações de integração reversa (reverse integration) e de integração para frente (forward integration).
Com base no conjunto de informações apresentado acima, julgue o item.
A fim de apoiar a execução do ciclo básico de trabalho de equipes de desenvolvimento de software trabalhando sob controle de versões, podem ser usadas, diretamente, as seguintes operações e(ou) ferramentas: update, para atualização das cópias de trabalho; ferramentas de edição, para modificar cópia de trabalho; operações de status, diff e history, para examinar mudanças; merge, para resolver conflitos; e commit, para concluir as mudanças.
Provas
Disciplina: TI - Desenvolvimento de Sistemas
Banca: CESPE / CEBRASPE
Orgão: TRE-ES

A figura acima apresenta um esquema conceitual de aplicação de controle de versões ao suposto desenvolvimento de três programas que atuam de forma integrada: o Windows, o MP e o IE. Os códigos dos programas MP e IE iniciam-se com as versões MP 10 e IE 6 e chegam às versões MP 11 e IE 7. Na figura, as setas horizontais grossas representam a evolução do código, seja no tronco principal, seja nos seus ramos (branches)MP e IE, representando o trabalho dos times MP e IE, respectivamente. As setas rotuladas RI e FI representam, respectivamente, as operações de integração reversa (reverse integration) e de integração para frente (forward integration).
Com base no conjunto de informações apresentado acima, julgue o item.
A partir dessas informações, é correto afirmar que, à medida que a equipe do ramo IE não inicia a execução da integração reversa, os programadores que atuam no ramo IE realizam as operações de checkout e checkin no ramo Main Trunk.
Provas
Disciplina: TI - Desenvolvimento de Sistemas
Banca: CESPE / CEBRASPE
Orgão: TRE-ES

Considerando a figura acima, que apresenta um diagrama UML relacionado ao framework JUnit, julgue o item seguinte, referente aos conceitos de teste de software, especialmente relacionados ao JUnit.
No JUnit, uma suíte de testes (TestSuite) pode ser composta por diversos casos de teste (TestCase) bem como pode agregar outras suítes de teste.
Provas
Disciplina: TI - Desenvolvimento de Sistemas
Banca: CESPE / CEBRASPE
Orgão: TRE-ES

Considerando a figura acima, que apresenta um diagrama UML relacionado ao framework JUnit, julgue o item seguinte, referente aos conceitos de teste de software, especialmente relacionados ao JUnit.
No JUnit, o comando a seguir executa os casos de teste contidos na classe Pessoa.
org.junit.runner.JUnitCore.runClasses(new Pessoa());
Provas
Disciplina: TI - Desenvolvimento de Sistemas
Banca: CESPE / CEBRASPE
Orgão: TRE-ES

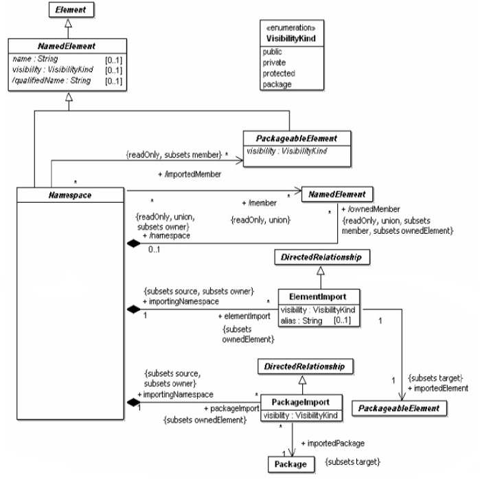
Considerando a figura acima, que foi obtida do documento de especificação da superestrutura da linguagem UML e que apresenta um diagrama de classes no qual estão representados conceitos da própria linguagem, julgue o item a seguir, relativo aos conceitos gerais da UML e aos diagramas suportados dessa linguagem.
Em um diagrama de sequência, estão representadas classes, que não são relacionadas por agregação e composição, entre outros tipos de relações presentes em diagramas de classe, mas relacionadas, diretamente, por meio de mensagens.
Provas
Disciplina: TI - Desenvolvimento de Sistemas
Banca: CESPE / CEBRASPE
Orgão: TRE-ES

Considerando a figura acima, que foi obtida do documento de especificação da superestrutura da linguagem UML e que apresenta um diagrama de classes no qual estão representados conceitos da própria linguagem, julgue o item a seguir, relativo aos conceitos gerais da UML e aos diagramas suportados dessa linguagem.
Uma instância de Namespace, que é também uma instância de NamedElement, compõe-se de zero ou mais instâncias de NamedElement, entre outros.
Provas
Disciplina: TI - Desenvolvimento de Sistemas
Banca: CESPE / CEBRASPE
Orgão: TRE-ES

Considerando a figura acima, que foi obtida do documento de especificação da superestrutura da linguagem UML e que apresenta um diagrama de classes no qual estão representados conceitos da própria linguagem, julgue o item a seguir, relativo aos conceitos gerais da UML e aos diagramas suportados dessa linguagem.
A classe PackageImport possui um atributo, denominado visibility, que pode assumir unicamente os valores public, private, protected ou package.
Provas
Caderno Container