Foram encontradas 1.290 questões.
Para o circuito da figura a seguir, determine a corrente do amperímetro 3. Considere os equipamentos ideais.

Provas
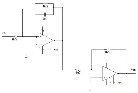
Para o circuito da figura a seguir, considere que os amplificadores operacionais estão devidamente alimentados pela fonte. Para um sinal de entrada senoidal de 160Hz, a relação de Vout / Vin em dB será de:

Provas
Determine a impedância equivalente para o circuito a seguir.

Provas
Sabendo que a fonte do circuito abaixo fornece 24W, determine o valor de R.

Provas
A rede PERT/CPM é bastante difundida na engenharia civil para programação e controle de obras. Essa metodologia possibilita minimizar problemas localizados em projetos, manter as equipes informadas quanto ao desenvolvimento das etapas, conhecer as atividades críticas e determinar quando cada envolvido deverá iniciar ou concluir suas atribuições. Acerca da tabela apresentada abaixo, desenvolva um diagrama de rede e assinale V, se verdadeiras, ou F, se falsas nas assertivas abaixo.

( ) O caminho crítico é composto pelas atividades A, B e D, possuindo uma duração de 9 dias.
( ) A partir do diagrama de rede, podem ser observados dois caminhos distintos.
( ) Se a atividade G for prolongada para 9 dias de duração (atraso de 3 dias), haverá atraso de apenas 1 dia na entrega do serviço.
A ordem correta de preenchimento dos parênteses, de cima para baixo, é:
Provas
Provas
Provas
Provas
Para o circuito do regulador linear em malha aberta abaixo, determine o valor máximo de R1 de modo que o regulador tenha capacidade de fornecer pelo menos 10A para a carga. Para o zener operar adequadamente, é necessário uma corrente de 70 mA. O transistor 2N2222 apresenta um β1 de 50 e o transistor TIP41 um β2 de 20. A fonte apresenta uma tensão de 48V ± 10%. Tensão do zener de 13 V.

Provas
Em consonância com a ABNT NBR 15.575-1:2021, projetistas, construtores e incorporadores são responsáveis pelos valores teóricos de vida útil de projeto (VUP), os quais podem ser confirmados através do atendimento às devidas normas técnicas. Apesar disso, não podem prever, estimar ou se responsabilizar pelo valor atingido de vida útil (VU), posto que este depende de fatores fora de seu controle. Nesse sentido, um dos critérios apresentados pela NBR 15.575-1 diz que o projeto deve especificar o valor teórico para a vida útil de projeto (VUP) para cada um dos sistemas que o compõem, sendo que estes deverão atender a certos valores mínimos normativos. Desse modo, relacione a Coluna 1 à Coluna 2 indicando a VUP mínima em anos (considerando o atendimento pelo menos ao desempenho mínimo) referente à cada sistema apontado.
Coluna 1
1. Estrutura.
2. Vedação Vertical Interna.
3. Vedação Vertical Externa.
Coluna 2
( ) VUP mínima ≥ 20 anos.
( ) VUP mínima ≥ 40 anos.
( ) VUP mínima ≥ 50 anos.
A ordem correta de preenchimento dos parênteses, de cima para baixo, é:
Provas
Caderno Container