Foram encontradas 1.310 questões.
Disciplina: Segurança e Saúde no Trabalho (SST)
Banca: CESPE / CEBRASPE
Orgão: SLU-DF

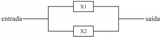
A figura precedente ilustra um sistema total composto por dois subsistemas em paralelo: X1 e X2. O X1 possui confiabilidade R1 = 0,70, e o X2, R2 = 0,60.
Considerando essas informações, julgue o item seguinte.
A probabilidade de falha do subsistema X1 é maior que 50%.
Provas
Disciplina: Segurança e Saúde no Trabalho (SST)
Banca: CESPE / CEBRASPE
Orgão: SLU-DF

A figura precedente ilustra um sistema total composto por dois subsistemas em paralelo: X1 e X2. O X1 possui confiabilidade R1 = 0,70, e o X2, R2 = 0,60.
Considerando essas informações, julgue o item seguinte.
A confiabilidade do sistema total é de 36%.
Provas
Disciplina: Segurança e Saúde no Trabalho (SST)
Banca: CESPE / CEBRASPE
Orgão: SLU-DF

A figura precedente ilustra um sistema total composto por dois subsistemas em paralelo: X1 e X2. O X1 possui confiabilidade R1 = 0,70, e o X2, R2 = 0,60.
Considerando essas informações, julgue o item seguinte.
A probabilidade de falha de cada subsistema é maior do que a probabilidade de falha do sistema total.Provas
Disciplina: Segurança e Saúde no Trabalho (SST)
Banca: CESPE / CEBRASPE
Orgão: SLU-DF
A respeito de relacionamento humano e de necessidades básicas no ambiente profissional, julgue o item a seguir.
Da situação em que um empregado se confronta com diferentes expectativas relativas ao seu desempenho e às suas responsabilidades pode resultar o denominado conflito de papéis.
Provas
Disciplina: Segurança e Saúde no Trabalho (SST)
Banca: CESPE / CEBRASPE
Orgão: SLU-DF
A respeito de relacionamento humano e de necessidades básicas no ambiente profissional, julgue o item a seguir.
A necessidade básica de poder é comumente identificada em pessoas que demonstram o desejo de relacionamentos interpessoais próximos e amigáveis no ambiente de trabalho.
Provas
Disciplina: Segurança e Saúde no Trabalho (SST)
Banca: CESPE / CEBRASPE
Orgão: SLU-DF
A respeito de relacionamento humano e de necessidades básicas no ambiente profissional, julgue o item a seguir.
De acordo com a teoria da hierarquia das necessidades, a busca do empregado em se tornar aquilo que é capaz de ser ou para alcançar seu próprio potencial demonstra uma necessidade básica de autoestima.
Provas
Disciplina: Segurança e Saúde no Trabalho (SST)
Banca: CESPE / CEBRASPE
Orgão: SLU-DF
A respeito de relacionamento humano e de necessidades básicas no ambiente profissional, julgue o item a seguir.
No ambiente de trabalho, havendo relações interpessoais em contexto de status desigual, recomenda-se que os empregados envolvidos ajam conforme as normas e regras da organização, a fim de se evitar conflitos.
Provas
Disciplina: Segurança e Saúde no Trabalho (SST)
Banca: CESPE / CEBRASPE
Orgão: SLU-DF
Com relação a comportamento humano no âmbito profissional, julgue o item seguinte.
Qualquer mudança permanente de comportamento no trabalho que possa resultar em experiência é considerada aprendizagem, elemento central nas organizações.
Provas
Disciplina: Segurança e Saúde no Trabalho (SST)
Banca: CESPE / CEBRASPE
Orgão: SLU-DF
Com relação a comportamento humano no âmbito profissional, julgue o item seguinte.
Integridade e lealdade são valores e convicções básicas do comportamento do indivíduo que confia em seus colegas de trabalho e compartilha experiências e informações.
Provas
Disciplina: Segurança e Saúde no Trabalho (SST)
Banca: CESPE / CEBRASPE
Orgão: SLU-DF
Com relação a comportamento humano no âmbito profissional, julgue o item seguinte.
Nas organizações, para controlar o comportamento de gestores e empregados são utilizados os esquemas de reforço, que também contribuem para a melhoria de desempenho no trabalho.
Provas
Caderno Container