Foram encontradas 620 questões.
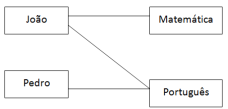
O diagrama de objetos a seguir representa parte do sistema de uma universidade para o controle de matrículas dos estudantes. Nesse sistema cada estudante deve estar sempre associado à, pelo menos, uma disciplina.

O diagrama de classes que representa corretamente o diagrama de objetos apresentado acima é
Provas
A figura a seguir representa o diagrama de classes do sistema SISVENDAS. Nesse sistema, os cálculos do salário das subclasses Gerente e Vendedor são diferentes, mas ambos utilizam um valor de salário-base. Esse salário-base deve ser alterado a qualquer momento, independente das instâncias das classes.

Para implementar a solução do salário-base deve-se definir
Provas
A figura a seguir representa o diagrama de Casos de Uso do Sistema SISCONTA.

Em relação ao diagrama acima, assinale a afirmativa correta.
Provas
Analise a disposição dos nós de uma árvore B, mostrada a seguir, cujos nós não raiz podem conter entre duas e quatro chaves.

Após as mudanças causadas pelo algoritmo de inserção quando a chave “0017” é inserida nessa árvore, assinale a opção que indica o conteúdo do nó raiz.
Provas
Analise o trecho de pseudocódigo a seguir.

Em algumas linguagens de programação é possível fazer a passagem de parâmetros como byref ou byvalue, e assim podemos supor que a função ƒ acima poderia ser reescrita especificando, para cada parâmetro, uma das duas formas citadas.
Supondo-se que o primeiro e o segundo parâmetro da função tenham sido passados como byref e o terceiro, como byvalue, os quatro valores exibidos pelo comando print seriam, respectivamente,
Provas
Analise o trecho de pseudocódigo exibido a seguir.

De acordo com o pseudocódigo acima, assinale a opção que indica o número de vezes que o comando print é executado.
Provas
Analise a função ff definida pelo trecho de pseudocódigo exibido a seguir.

Assinale a opção que indica o valor correto da expressão ff(12).
Provas
Observe a estrutura de dados do tipo fila implementada em um arquivo cujas colunas e registros são exibidos a seguir.

Essa fila denota a classificação final dos cinco primeiros times numa certa edição do campeonato brasileiro.
Assinale a opção que indica o time que ficou em terceiro lugar.
Provas
Adalberto foi incumbido de desenvolver a aplicação web CONECTA que utiliza arquitetura em múltiplas camadas para conectar a Secretaria de Educação às escolas. Adalberto escolheu utilizar o modelo em três camadas (3 Tier Model), que é composto da camada de apresentação, da camada de negócios e da camada de dados.
Em relação à arquitetura multicamadas proposta e às boas práticas de programação, Adalberto deve implementar
Provas
Provas
Caderno Container