Foram encontradas 340 questões.
Um sistema de rastreabilidade tem como objetivo principal
Provas
Aluguéis de instalações industriais são classificados como custos diretos.
PORQUE
São facilmente calculados e podem ser diretamente apropriados aos produtos.
Analisando-se as afirmações acima, conclui-se que
Provas
Um produto elaborado em lotes fixos de 500 unidades. admite um estoque mínimo de 100 unidades e estoque no início da semana 1 de 250 unidades.
A previsão de demanda para as próximas 4 semanas é dada, na tabela abaixo:
|
Semana |
1 | 2 | 3 | 4 |
|
Demanda |
100 | 200 | 300 | 400 |
Considerando-se uma estratégia de produzir a quantidade mínima necessária para atender à demanda a cada semana, a quantidade a ser produzida, gerada pelo Plano Mestre de Produção, será:
Provas
No Planejamento das Necessidades de Materiais (MRP) os itens são divididos entre aqueles que possuem demanda independente e os de demanda dependente.
Os itens com demanda independente são os(as)
Provas
De acordo com o conceito de tecnologia de grupo, a formação de certos tipos de agrupamentos de máquinas gera ganhos de produtividade e rapidez para empresas.
Os agrupamentos de máquinas são feitos de acordo com a semelhança entre os(as)
Provas
A linha de produção de uma empresa, operando em flowshop, recebe ordens de produção de quatro produtos em um determinado dia. O tempo de passagem de cada item pelas etapas produtivas (em horas) e a hora prometida para entrega são dados na tabela.
A empresa usa uma heurística de sequenciamento na qual o item com menor folga é produzido primeiro.
|
ITEM |
Preparação | Montagem | Embalagem |
Entrega |
| X1 | 1 | 2 | 3 | 7 |
| X2 | 5 | 3 | 1 | 12 |
|
X3 |
2 | 2 | 1 | 9 |
| X4 | 4 | 1 | 3 | 10 |
A sequência na qual os itens serão produzidos é
Provas
Na atividade de previsão de demanda, o “consenso da força de vendas” é um exemplo de
Provas
Quando se faz previsão com séries de dados sujeitas a efeitos sazonais, é comum o uso de índices sazonais, cuja aplicação é
Provas
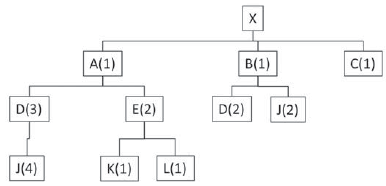
Um produto X tem sua estrutura dada pela figura a seguir (entre parênteses aparece a quantidade de vezes que um item entra na submontagem imediatamente acima).

Para a montagem de 100 unidades de X, o número de unidades necessárias do item J é
Provas
A Análise Custo-Volume-Lucro (ACVL) modela os custos de uma empresa de forma limitada.
PORQUE
A função de custos na ACVL é linear e não contempla ganhos de escala. Analisando-se as afirmações acima, conclui-se que
Provas
Caderno Container