Foram encontradas 2.969 questões.
Disciplina: Engenharia de Telecomunicações
Banca: CESPE / CEBRASPE
Orgão: Pref. Vitória-ES
Com relação a sistemas os itens subseqüentes. de comunicações por microondas, julgue
Provas
Disciplina: Engenharia de Telecomunicações
Banca: CESPE / CEBRASPE
Orgão: Pref. Vitória-ES
Com relação a sistemas os itens subseqüentes. de comunicações por microondas, julgue
Para verificação do desempenho de um enlace de microondas via rádio, são realizadas ensaios e medidas nas seções de radiofrequência (RF), frequência intermediária (FI) e banda base. em FI, normalmente, são executados testes para a determinação de taxa de erros de bits (BER), análise de jiiter e análise de constelação.
Provas
Disciplina: Engenharia de Telecomunicações
Banca: CESPE / CEBRASPE
Orgão: Pref. Vitória-ES
Com relação a sistemas os itens subseqüentes. de comunicações por microondas, julgue
Em um sistema de radiocomunicação digital em microondas, as possíveis causas de degradação da relação sinal/ruído são mais facilmente identificadas por meio do diagrama de olho que por meio dos diagramas de constelação.
Provas
Disciplina: Engenharia de Telecomunicações
Banca: CESPE / CEBRASPE
Orgão: Pref. Vitória-ES

A figura acima apresenta características de um satélite geoestacionário. A partir dessas informações, julgue os itens seguintes.
As informações apresentadas são suficientes para se concluir que a potência de entrada do sistema receptor do satélite que leva os seus transponders à saturação é –88,5 dBW e –86,5 dBW, respectivamente, para enlaces em banda C e em banda Ku que operem com G/T típico para estações localizadas na região Sudeste brasileira.
Provas
Disciplina: Engenharia de Telecomunicações
Banca: CESPE / CEBRASPE
Orgão: Pref. Vitória-ES

A figura acima apresenta características de um satélite geoestacionário. A partir dessas informações, julgue os itens seguintes.
Esse satélite opera tanto na banda Ku quanto na banda C, sendo que, por utilizar polarização linear, enlaces em banda Ku são menos suscetíveis à degradação por despolarização devido ao efeito denominado rotação de Faraday que enlaces em banda C.
Provas
Disciplina: Engenharia de Telecomunicações
Banca: CESPE / CEBRASPE
Orgão: Pref. Vitória-ES

A figura acima apresenta características de um satélite geoestacionário. A partir dessas informações, julgue os itens seguintes.
Considere-se que um enlace de radiofreqüência deva ser estabelecido entre esse satélite e uma estação terrestre localizada na região Sudeste brasileira. Nessa situação, a figura de mérito desse satélite deverá ser maior se o referido enlace operar em banda C e não, em banda Ku.
Provas
Disciplina: Engenharia de Telecomunicações
Banca: CESPE / CEBRASPE
Orgão: Pref. Vitória-ES

A figura acima apresenta características de um satélite geoestacionário. A partir dessas informações, julgue os itens seguintes.
As informações apresentadas são suficientes para se concluir que esse satélite utiliza técnica de reúso de freqüência.
Provas
Disciplina: Engenharia de Telecomunicações
Banca: CESPE / CEBRASPE
Orgão: Pref. Vitória-ES

A figura acima apresenta características de um satélite geoestacionário. A partir dessas informações, julgue os itens seguintes.
Por ser geoestacionário, esse satélite deve estar equipado com o que se denomina motor de apogeu.
Provas
Disciplina: Engenharia de Telecomunicações
Banca: CESPE / CEBRASPE
Orgão: Pref. Vitória-ES


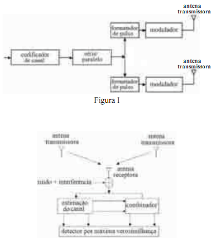
A partir da figura III, é correto inferir que, ao se empregar o conceito STTD em sistemas móveis celulares, é possível obter melhor cobertura e capacidade por célula, quando comparado a esse tipo de sistema que não utilize o referido
Provas
Disciplina: Engenharia de Telecomunicações
Banca: CESPE / CEBRASPE
Orgão: Pref. Vitória-ES


A figura III ilustra a capacidade de ganho de multiplexação que se pode obter por meio do conceito STTD.
Provas
Caderno Container