Foram encontradas 773 questões.
561098
Ano: 2019
Disciplina: Engenharia Civil
Banca: CETREDE
Orgão: Pref. São Gonçalo Amarante-CE
Disciplina: Engenharia Civil
Banca: CETREDE
Orgão: Pref. São Gonçalo Amarante-CE
Provas:
Calcule as reações de apoio. Considere P [kgf] e L [m]:

Marque a opção CORRETA.
Provas
Questão presente nas seguintes provas
561097
Ano: 2019
Disciplina: Engenharia Civil
Banca: CETREDE
Orgão: Pref. São Gonçalo Amarante-CE
Disciplina: Engenharia Civil
Banca: CETREDE
Orgão: Pref. São Gonçalo Amarante-CE
Provas:
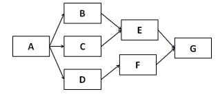
Observe o gráfico esquemático de atividades de um determinado projeto.

O tempo de cada atividade está relacionado na tabela a seguir.
Qual o caminho crítico do projeto?
Provas
Questão presente nas seguintes provas
561096
Ano: 2019
Disciplina: Engenharia Civil
Banca: CETREDE
Orgão: Pref. São Gonçalo Amarante-CE
Disciplina: Engenharia Civil
Banca: CETREDE
Orgão: Pref. São Gonçalo Amarante-CE
Provas:
Devemos tomar cuidado em armazenar materiais no
canteiro de obra e, normalmente, dividimos os materiais em
perecíveis e não perecíveis. Em se tratando de materiais não
perecíveis, podemos afirmar, sob om ponto de vista da
construção civil, que
Provas
Questão presente nas seguintes provas
561094
Ano: 2019
Disciplina: Engenharia Civil
Banca: CETREDE
Orgão: Pref. São Gonçalo Amarante-CE
Disciplina: Engenharia Civil
Banca: CETREDE
Orgão: Pref. São Gonçalo Amarante-CE
Provas:
“Lajes de concretoarmado em contato diretocom o terreno
que recebe as cargas oriundas dos pilares e paredes da
superestrutura e descarregam sobre uma grande área do
solo.”
Considerando as fundações de uma determinada edificação, o conceito se refere a
Considerando as fundações de uma determinada edificação, o conceito se refere a
Provas
Questão presente nas seguintes provas
561093
Ano: 2019
Disciplina: Engenharia Civil
Banca: CETREDE
Orgão: Pref. São Gonçalo Amarante-CE
Disciplina: Engenharia Civil
Banca: CETREDE
Orgão: Pref. São Gonçalo Amarante-CE
Provas:
Material, geralmente pulverulento, tem a finalidade de
aglutinação de outros materiais, influenciando a resistência
do material resultante. Em contato com água, forma uma
pasta, a qual é moldável e maleável, permitindo o fácil
manuseamento do material.
Provas
Questão presente nas seguintes provas
561092
Ano: 2019
Disciplina: Engenharia Civil
Banca: CETREDE
Orgão: Pref. São Gonçalo Amarante-CE
Disciplina: Engenharia Civil
Banca: CETREDE
Orgão: Pref. São Gonçalo Amarante-CE
Provas:
Sobre o levantamento das características do subsolo
em uma obra de edificação, podemos afirmar que
Provas
Questão presente nas seguintes provas
561091
Ano: 2019
Disciplina: Engenharia Civil
Banca: CETREDE
Orgão: Pref. São Gonçalo Amarante-CE
Disciplina: Engenharia Civil
Banca: CETREDE
Orgão: Pref. São Gonçalo Amarante-CE
Provas:
Como é chamada comumente a relação entre as
quantidades dos materiais constituintes de uma argamassa
em obras civis?
Provas
Questão presente nas seguintes provas
561090
Ano: 2019
Disciplina: Engenharia Civil
Banca: CETREDE
Orgão: Pref. São Gonçalo Amarante-CE
Disciplina: Engenharia Civil
Banca: CETREDE
Orgão: Pref. São Gonçalo Amarante-CE
Provas:
A cura do concreto é necessária para
Provas
Questão presente nas seguintes provas
561089
Ano: 2019
Disciplina: Engenharia Civil
Banca: CETREDE
Orgão: Pref. São Gonçalo Amarante-CE
Disciplina: Engenharia Civil
Banca: CETREDE
Orgão: Pref. São Gonçalo Amarante-CE
Provas:
Considerando o fenômeno de flambagem em um pilar
engastado no solo e com extremo oposto livre e de
comprimento H, qual o comprimento usual de flambagem?
Provas
Questão presente nas seguintes provas
561088
Ano: 2019
Disciplina: Engenharia Civil
Banca: CETREDE
Orgão: Pref. São Gonçalo Amarante-CE
Disciplina: Engenharia Civil
Banca: CETREDE
Orgão: Pref. São Gonçalo Amarante-CE
Provas:
Quanto à madeira como material de construção,
podemos afirmar:
“Com os diferentes usos desse importante recurso natural, a construção civil torna-se, cada vez mais, uma das grandes utilizadoras, consumindo grande parte da madeira natural extraída (...)”
Estão relacionadas, a seguir, formas comuns do uso da madeira em construção civil. Sobre esse tema, analise as afirmativas a seguir e marque a INCORRETA.
“Com os diferentes usos desse importante recurso natural, a construção civil torna-se, cada vez mais, uma das grandes utilizadoras, consumindo grande parte da madeira natural extraída (...)”
BABILON ,2008.
Estão relacionadas, a seguir, formas comuns do uso da madeira em construção civil. Sobre esse tema, analise as afirmativas a seguir e marque a INCORRETA.
Provas
Questão presente nas seguintes provas
Cadernos
Caderno Container