Foram encontradas 1.200 questões.
A respeito do controle de velocidade em motores CC em funcionamento à velocidade nominal, julgue o item a seguir.
Havendo um aumento da tensão da armadura aplicada aos terminais de um motor com excitação independente, deverá ocorrer aumento da velocidade no eixo do rotor do motor, desde que mantidas as demais grandezas de controle de velocidade constantes.
Provas
Questão presente nas seguintes provas

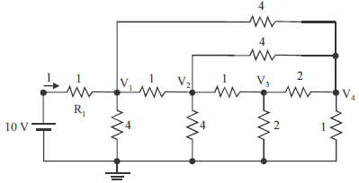
Considerando o circuito elétrico acima, em que todos os valores de resistências são dados em ohms, julgue o item seguinte.
A equação nodal relativa ao nó cuja tensão é V4 poderá ser expressa pela relação 8V4 = 2V3 + V2 + V1.
Provas
Questão presente nas seguintes provas

Considerando o circuito elétrico acima, em que todos os valores de resistências são dados em ohms, julgue o item seguinte.
É possível calcular a potência dissipada no resistor R1 mesmo se somente a tensão V1 for conhecida.
Provas
Questão presente nas seguintes provas

A figura acima mostra um sistema de cargas, em que a carga q1 está a 2 metros da carga q2 e a 1 metro da carga q3. Os valores das cargas são !$ q_1 = -1 \mu C, q_2 - 8\,\mu\,C !$ e !$ q_3 = +2 \mu\,C !$ e a constante de proporcionalidade da força elétrica no meio, em unidades do sistema internacional, é igual a ke = 9 × 109. Com base nessas informações, julgue o item subsequente.
A força elétrica exercida sobre a carga q1 tem magnitude superior à !$ 18\,x\,10^{-3}\,\,N !$. O vetor associado a essa força faz um ângulo de 45º com o eixo !$ - \vec{y} !$ e aponta do centro do sistema de coordenadas para o interior do quarto quadrante.
Provas
Questão presente nas seguintes provas
Julgue o item, acerca das características e propriedades dos materiais condutores, isolantes e magnéticos.
Considere um circuito magnético de comprimento l e área de seção transversal A. Se o comprimento desse circuito for dobrado e a área da seção transversal for reduzida a um terço do valor original, mantendo-se inalterada a permeabilidade magnética do circuito, a relutância magnética será aumentada em 50%.
Provas
Questão presente nas seguintes provas
Acerca de equipamentos elétricos de subestações, julgue o item subsequente.
Em uma subestação, os para-raios têm a função de protegê-la contra a ação de correntes de curto-circuito originadas em linhas de transmissão. Para desempenhar essa função, os para-raios precisam ser disparados por sinais de relés de distância.
Provas
Questão presente nas seguintes provas
No que diz respeito à infraestrutura viária, julgue o item subsecutivo.
Nos cálculos envolvendo a distância de visibilidade de parada de uma rodovia, recomenda-se considerar 1,10 m como a altura dos olhos do motorista em relação ao plano da pista de rolamento e 0,15 m como a menor altura de um obstáculo que o obrigue a parar.
Provas
Questão presente nas seguintes provas
Com relação à hidráulica e à hidrologia aplicadas aos sistemas de drenagem urbana e rural, julgue o item subsequente.
Nos projetos de drenagem urbana, na aplicação do método racional para o cálculo da vazão ou deflúvio direto máximo, o tempo de duração da precipitação deve ser igual ao tempo de concentração da bacia em estudo.
Provas
Questão presente nas seguintes provas
Julgue o item a seguir, acerca de hidráulica aplicada aos sistemas, métodos e processos de abastecimento, tratamento, reservação e distribuição de águas.
Em uma estação de tratamento de água convencional, o parâmetro gradiente de velocidade deverá ser maior na fase de floculação do que na fase de mistura rápida.
Provas
Questão presente nas seguintes provas
Considere que a construção de um prédio tenha sido paralisada por ter apresentado sérios problemas estruturais. Considere, também, que a administração pública responsável pela obra, por não possuir em seus quadros engenheiro civil, tenha nomeado um engenheiro eletricista como perito, pois, em sua formação acadêmica, o engenheiro havia cursado a disciplina resistência dos materiais. Considere, ainda, que a perícia tenha sido desenvolvida por servidor público, levando a administração a dispensar o registro de anotação de responsabilidade técnica (ART). Com base nessa situação hipotética, julgue o item subsequente.
A perícia desenvolvida pelo engenheiro é nula de pleno direito.
Provas
Questão presente nas seguintes provas
Cadernos
Caderno Container