Foram encontradas 2.450 questões.
Em um sistema de energia elétrica interligado, unidades geradoras de uma usina foram retiradas de operação devido à proteção específica dos geradores, acionados em razão de uma falta próximo à usina. Após eliminar a falta, obedecendo aos procedimentos peculiares de sincronização, a unidade foi sincronizada novamente ao sistema interligado. Nesse contexto, julgue os itens subseqüentes.
Se a unidade geradora for do tipo térmica, ao ser colocada novamente em serviço, o eixo da turbina somente deve ser acoplado ao gerador após as três fases do gerador terem sido conectadas à rede elétrica do sistema interligado.
Provas

A figura acima mostra o diagrama unifilar de parte da instalação elétrica que alimenta os quadros de um condomínio de apartamentos. luz das prescrições da NBR 5410, julgue os itens subseqüentes, relativos a essa instalação elétrica.
Tomando como base as seções transversais indicadas para os condutores-fase da instalação, as seções transversais indicadas para os condutores-neutro e de proteção estão corretas.
Provas

A figura acima mostra o diagrama unifilar de parte da instalação elétrica que alimenta os quadros de um condomínio de apartamentos. luz das prescrições da NBR 5410, julgue os itens subseqüentes, relativos a essa instalação elétrica.
Os condutores de proteção de cada um dos circuitos terminais alimentados pelos quadros QF e QL devem ter origem no aterramento do respectivo quadro, sendo que os aterramentos desses quadros devem ser independentes.
Provas

A figura acima mostra o diagrama unifilar de parte da instalação elétrica que alimenta os quadros de um condomínio de apartamentos. luz das prescrições da NBR 5410, julgue os itens subseqüentes, relativos a essa instalação elétrica.
Se a tensão nominal dessa instalação for 380 V, é correto afirmar que ela possui transformadores de corrente auxiliares para a medição de consumo de energia elétrica.
Provas

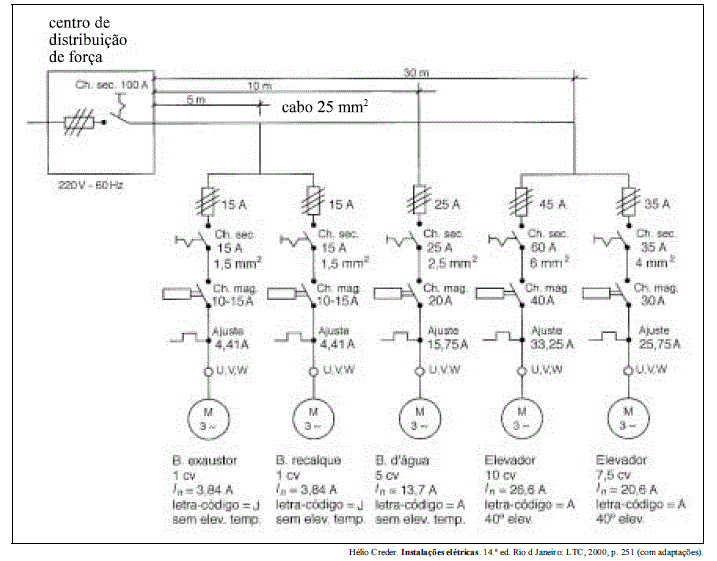
Na figura acima, relativa a uma instalação elétrica que alimenta cinco motores de indução trifásicos, In é a corrente nominal de cada motor. Com relação a essa instalação, julgue os itens que se seguem.
É possível combinar os diagramas de controle desses motores de modo que os contatos de força dos contatores, que acionam os dois motores de maior potência, não passem do estado aberto ao estado fechado simultaneamente.
Provas

Na figura acima, relativa a uma instalação elétrica que alimenta cinco motores de indução trifásicos, In é a corrente nominal de cada motor. Com relação a essa instalação, julgue os itens que se seguem.
Para a proteção do alimentador dos ramais, seria adequado utilizar fusíveis de 135 A.
Provas

Na figura acima, relativa a uma instalação elétrica que alimenta cinco motores de indução trifásicos, In é a corrente nominal de cada motor. Com relação a essa instalação, julgue os itens que se seguem.
A instalação apresenta relé térmico em cada ramal, todos eles com o mesmo fator de ajuste para a corrente nominal dos motores, pois não há razão para a diferenciação desse fator para motores com baixos valores de potência nominal.
Provas

A figura acima ilustra a janela Gerenciador de dispositivos no momento em que estava sendo executada em um computador cujo sistema operacional é o Windows XP. A partir dessa figura, julgue os itens subseqüentes.
Considere que o setup default do computador tenha sido alterado manualmente pela introdução de uma senha de identificação. É possível retornar à situação default anterior a essa alteração por meio de opção encontrada ao se clicar o ícone 
Provas

A figura acima ilustra a janela Gerenciador de dispositivos no momento em que estava sendo executada em um computador cujo sistema operacional é o Windows XP. A partir dessa figura, julgue os itens subseqüentes.
O ícone
refere-se a um driver de adaptação de vídeo, que deve estar sendo utilizado pelo computador para a comunicação com o monitor de vídeo. Um driver, programa residente na bios (basic input/output system) do computador, é carregado para a memória sempre que o computador é ligado.
Provas

A figura acima ilustra a janela Gerenciador de dispositivos no momento em que estava sendo executada em um computador cujo sistema operacional é o Windows XP. A partir dessa figura, julgue os itens subseqüentes.
A janela Gerenciador de dispositivos, onde estão listados todos os dispositivos de hardware instalados no computador, é acessada por meio de opção encontrada na janela Painel de controle do Windows XP.
Provas
Caderno Container