Foram encontradas 1.248 questões.
125118
Ano: 2010
Disciplina: TI - Desenvolvimento de Sistemas
Banca: CESPE / CEBRASPE
Orgão: INMETRO
Disciplina: TI - Desenvolvimento de Sistemas
Banca: CESPE / CEBRASPE
Orgão: INMETRO
A XML é uma tecnologia para criar linguagens de marcação, a fim de descrever, de forma estruturada, dados de vários tipos. Com base nessa tecnologia, assinale a opção correta.
Provas
Questão presente nas seguintes provas
125115
Ano: 2010
Disciplina: TI - Desenvolvimento de Sistemas
Banca: CESPE / CEBRASPE
Orgão: INMETRO
Disciplina: TI - Desenvolvimento de Sistemas
Banca: CESPE / CEBRASPE
Orgão: INMETRO
Assinale a opção correta, acerca de métricas de qualidade de software.
Provas
Questão presente nas seguintes provas
125112
Ano: 2010
Disciplina: TI - Desenvolvimento de Sistemas
Banca: CESPE / CEBRASPE
Orgão: INMETRO
Disciplina: TI - Desenvolvimento de Sistemas
Banca: CESPE / CEBRASPE
Orgão: INMETRO

No diagrama de rede ilustrado na figura acima, os números sobre as setas representam o número de dias para sair de uma atividade e entrar em outra. Considerando esse diagrama, é correto afirmar que o caminho crítico do projeto passa pela seguinte sequência
Provas
Questão presente nas seguintes provas
125111
Ano: 2010
Disciplina: TI - Desenvolvimento de Sistemas
Banca: CESPE / CEBRASPE
Orgão: INMETRO
Disciplina: TI - Desenvolvimento de Sistemas
Banca: CESPE / CEBRASPE
Orgão: INMETRO

A figura acima ilustra uma associação entre uma classe
e uma classe
escolhida para representar determinado sistema. De acordo com a UML 2, essa escolha estáProvas
Questão presente nas seguintes provas
125110
Ano: 2010
Disciplina: TI - Desenvolvimento de Sistemas
Banca: CESPE / CEBRASPE
Orgão: INMETRO
Disciplina: TI - Desenvolvimento de Sistemas
Banca: CESPE / CEBRASPE
Orgão: INMETRO
Na primeira fase do método de ordenação usando uma árvore binária (heapsort), deve ser montada uma heap a partir do vetor com os dados que se deseja ordenar, conforme os mostrados na tabela a seguir.

Considerando essas informações, assinale a opção que apresenta a heap max (toda a árvore ordenada como uma heap) formada ao final dessa fase, antes da classificação propriamente dita.

Considerando essas informações, assinale a opção que apresenta a heap max (toda a árvore ordenada como uma heap) formada ao final dessa fase, antes da classificação propriamente dita.
Provas
Questão presente nas seguintes provas
125109
Ano: 2010
Disciplina: TI - Desenvolvimento de Sistemas
Banca: CESPE / CEBRASPE
Orgão: INMETRO
Disciplina: TI - Desenvolvimento de Sistemas
Banca: CESPE / CEBRASPE
Orgão: INMETRO

Em uma pilha s foram inseridos os valores 1, 2, 3 e 4, respectivamente, conforme mostrado na figura acima. Assinale a opção que indica o resultado que deveria ser obtido, ao se executar a sequência de comandos a seguir para empilhar, desempilhar, enfileirar e desenfileirar as estruturas.

Provas
Questão presente nas seguintes provas
125108
Ano: 2010
Disciplina: TI - Desenvolvimento de Sistemas
Banca: CESPE / CEBRASPE
Orgão: INMETRO
Disciplina: TI - Desenvolvimento de Sistemas
Banca: CESPE / CEBRASPE
Orgão: INMETRO

Levando em conta os valores numéricos e as operações algébricas inseridas na árvore binária acima, assinale a opção que é formada pela leitura da árvore em profundidade em percurso pós-ordem.
Provas
Questão presente nas seguintes provas
125107
Ano: 2010
Disciplina: TI - Desenvolvimento de Sistemas
Banca: CESPE / CEBRASPE
Orgão: INMETRO
Disciplina: TI - Desenvolvimento de Sistemas
Banca: CESPE / CEBRASPE
Orgão: INMETRO

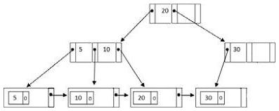
Considerando a figura acima, na qual a simbologia
representa um ponteiro de árvore e
um ponteiro de dados, assinale a opção que indica corretamente como deve ficar a árvore B+ de ordem 3, após a remoção da folha 40.Provas
Questão presente nas seguintes provas
125106
Ano: 2010
Disciplina: TI - Desenvolvimento de Sistemas
Banca: CESPE / CEBRASPE
Orgão: INMETRO
Disciplina: TI - Desenvolvimento de Sistemas
Banca: CESPE / CEBRASPE
Orgão: INMETRO
- Fundamentos de ProgramaçãoAlgoritmosConceitos Básicos de Algoritmos
- Fundamentos de ProgramaçãoLógica de Programação

Considerando o pseudocódigo acima, assinale a opção correta, com base nos conceitos de lógica de programação e de passagem de parâmetros.
Provas
Questão presente nas seguintes provas
125105
Ano: 2010
Disciplina: TI - Desenvolvimento de Sistemas
Banca: CESPE / CEBRASPE
Orgão: INMETRO
Disciplina: TI - Desenvolvimento de Sistemas
Banca: CESPE / CEBRASPE
Orgão: INMETRO

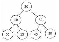
Considerando a figura acima, que ilustra uma árvore de busca binária, assinale a opção correta.
Provas
Questão presente nas seguintes provas
Cadernos
Caderno Container