Foram encontradas 46 questões.
Nesse caso, é correto afirmar:
Provas
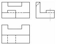
Analise esta peça, representada em perspectiva isométrica.

Assinale a alternativa que apresenta essa peça representada em vistas ortográficas.
Provas
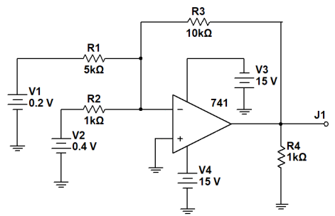
Analise o circuito a seguir, que utiliza o AMP OP 741.

A tensão de saída no terminal J1 é igual a:
Provas
Analise o circuito a seguir, utilizando o teorema de Thevenin.

No ponto J1, a tensão e a resistência de Thevenin são, respectivamente, iguais a:
Provas
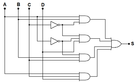
Analise o circuito lógico a seguir.

A expressão da saída S desse circuito é igual a:
Provas
Analise as formas de ondas a seguir, obtidas por meio de um osciloscópio.

As expressões matemáticas das tensões Va e Vb são, respectivamente, iguais a:
Provas
- EletrotécnicaCircuitos de Corrente Contínua em Eletrotécnica
- EletrotécnicaCircuitos Elétricos em Eletrotécnica
Analise o circuito a seguir, utilizando o teorema da superposição.

A potência dissipada em R2 é, aproximadamente, igual a:
Provas
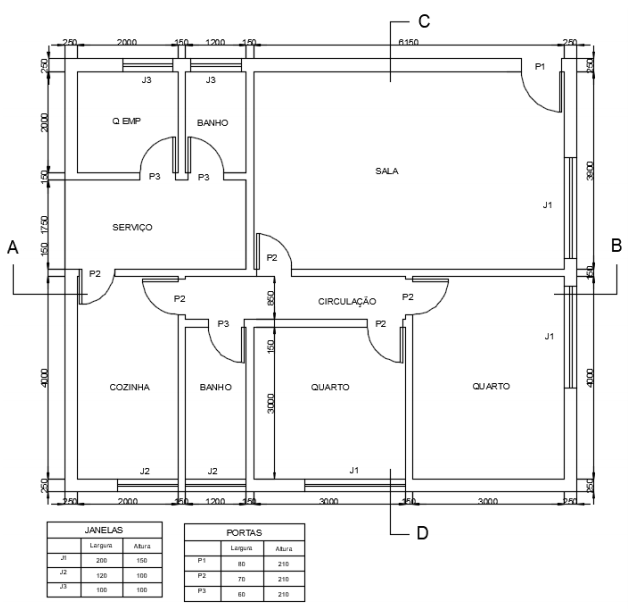
Analise esta planta de residência.

Após análise, é correto afirmar:
Provas
Após análise, é correto afirmar:
Provas
•Bloquear o sistema. •Constatar ausência de tensão. •Desligar todos os circuitos finais. •Instalar a sinalização de impedimento de reenergização. •Instalar sistema de aterramento temporário. •Isolar a área. •Seccionar o circuito principal.
Após análise, esses itens caracterizam o procedimento:
Provas
Caderno Container