Foram encontradas 898 questões.
FUNCIONARIO (ID_FUNCIONARIO, FUNC_NOME, FUNC_JORNADA, FUNC_SEXO)
SETOR (ID_SETOR, SET_NOME)
CARGO (ID_CARGO, CARGO_DESC)
REGISTRO (ID_REGISTRO, REG_ID_FUNCIONARIO, REG_TOT)
LOTACAO (LOT_ID_FUNCIONARIO, LOT_ID_SETOR, LOT_DATAINI, LOT_DATAFIM)
CARGO_FUNCIONARIO (CS_ID_CARGO, CS_ID_FUNCIONARIO)
A consulta SQL abaixo
SELECT FUNC_NOME
FROM FUNCIONARIO, CARGO_FUNCIONARIO, CARGO
WHERE FUNC_SEXO = 'F'
AND CARGO_DESC = 'PROFESSOR'
AND IN_FUNCIONARIO = CS_ID_FUNCIONARIO
produz resultado não nulo, que apresenta
Provas
Observe o diagrama de atividade abaixo:

Analise as mensagens:
I. para cada item do pedido
II. ok
III. negado
IV. item existente em estoque e forma de pagamento autorizada
V. em estoque
A sequência que representa, respectivamente, as mensagens 1, 2, 3, 4 e 5 do diagrama é:
Provas
- Fundamentos de ProgramaçãoAlgoritmosAnálise de Execução de Algoritmos
- Fundamentos de ProgramaçãoEstruturas de Repetição
- Fundamentos de ProgramaçãoEstruturas de DadosEstrutura de Dados: Array
- LinguagensJava
Pressuponha o seguinte trecho de código da linguagem de programação Java:
int b [ ] = new int [10];
for (int i=0; i<=b.length; i++)
b[i]=1;
Marque a opção que apresenta afirmativa correta sobre o trecho.
Provas
No Processo Unificado, os requisitos podem ser categorizados de acordo com o modelo FURPS+, o acrônimo FURPS significa:
Provas
Sobre DTD (Document Type Definition) qual afirmativa está INCORRETA?
Provas
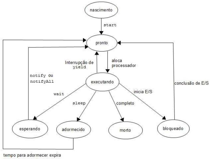
A figura abaixo representa o ciclo de vida, em Java, de:

Provas
Qual dos itens abaixo NÃO é um framework JavaScript?
Provas
- Fundamentos de ProgramaçãoFunções, Métodos e Procedimentos
- Fundamentos de ProgramaçãoRecursividade
- LinguagensJava
O código abaixo é um exemplo da utilização de recursão na linguagem de programação java:
public class F {
public static void main (String [ ] args) {
System.out.println (f(7));
}
public static int f(int n)
{
in(n==0 I I n==1}
return n;
else
return f (n-1) + f (n-2);
}
}
O resultado apresentado a partir da execução do código acima será:
Provas
Considerando a linguagem de programação Java, qual das linhas de código abaixo NÃO compilará corretamente?
Provas
Acerca de coleções, mapeamentos e conjuntos fornecidos pela linguagem de programação Java, qual afirmativa está correta?
Provas
Caderno Container