Foram encontradas 1.565 questões.
Acerca das características dos componentes básicos de dispositivos eletrônicos e circuitos elétricos, julgue o seguinte item.
Se operar como chave, um transistor terá corrente de coletor quando existir corrente de base.
Provas
Em relação aos motores elétricos, julgue o item que se segue.
O motor de repulsão utiliza enrolamento auxiliar, como acontece com o motor de fase dividida.
Provas
- EletrotécnicaCircuitos Elétricos em Eletricidade
- EletrotécnicaCircuitos de Corrente Contínua e de Corrente Alternada
Acerca das características dos componentes básicos de dispositivos eletrônicos e circuitos elétricos, julgue o seguinte item.
Os capacitores têm a função de acumular cargas elétricas.
Provas
Em relação aos motores elétricos, julgue o item que se segue.
No motor Dahlander, é possível se obter duas velocidades de operação com um só enrolamento.
Provas
- EletrotécnicaCircuitos Elétricos em Eletricidade
- EletrotécnicaCircuitos de Corrente Contínua e de Corrente Alternada
Acerca das características dos componentes básicos de dispositivos eletrônicos e circuitos elétricos, julgue o seguinte item.
A resistência total do circuito elétrico ilustrado na figura a seguir é maior que 100 Ω.

Provas

Considerando que os equipamentos na tabela precedente devam ser instalados em um consultório odontológico cuja rede elétrica é de 220 V, julgue o próximo item.
No cabo usado para a alimentação do autoclave, o condutor fase deve ser identificado pela cor azul claro.
Provas
Em relação aos motores elétricos, julgue o item que se segue.
O rotor bobinado possui corrente de partida menor que a do rotor gaiola de esquilo.
Provas
- EletrotécnicaCircuitos Elétricos em Eletricidade
- EletrotécnicaCircuitos de Corrente Contínua e de Corrente Alternada


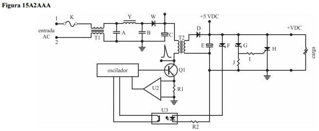
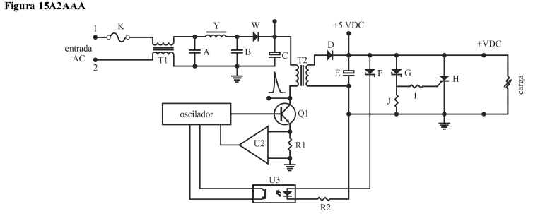
Acerca da fonte chaveada apresentada no circuito da figura 15A2AAA e de seus componentes eletrônicos, julgue o item a seguir.
A fonte apresentada no circuito pode ser dividida em três grandes estágios: primário, secundário e circuito de controle.Provas

Considerando que os equipamentos na tabela precedente devam ser instalados em um consultório odontológico cuja rede elétrica é de 220 V, julgue o próximo item.
Os equipamentos apresentados na tabela devem ser instalados procurando-se o equilíbrio entre as fases no quadro de distribuição de energia.
Provas
Em relação aos motores elétricos, julgue o item que se segue.
Em um motor assíncrono que esteja funcionando corretamente, a velocidade do rotor será menor que a do campo girante.
Provas
Caderno Container