Foram encontradas 80 questões.
Em certos exames de medicina nuclear, uma substância radioativa é administrada ao paciente que, posteriormente, é acomodado em um aparelho. Quando o elemento radioativo decai, os detectores do aparelho captam parte dos fótons emitidos.

(www.radiologycafe.com. Adaptado.)
Sabe-se que a energia associada a um fóton está relacionada com a frequência da radiação pela expressão Ef = h · f, sendo h a constante de Planck, cujo valor é 6,63 x 10 –34 J·s. Suponha que o elemento radioativo utilizado em um desses exames seja o tecnécio-99m, que emite radiação cujos fótons têm energia associada de 2,24 × 10 –14J, e considere os detectores de radiação sensíveis às faixas de frequência indicadas na tabela.
|
Detector |
Faixa de sensibilidade (Hz) |
|
I |
1012 a 1013 |
| V |
1013 a 1014 |
| U |
1016 a 1017 |
| X |
1017 a 1018 |
| G |
1019 a 1020 |
Para que possam captar os fótons emitidos pelo tecnécio -99m, os detectores utilizados no aparelho devem ser do tipo
Provas
O turbilhão, aparelho utilizado em fisioterapia, consiste em um tanque no qual se coloca água ligeiramente aquecida e se produz um turbilhão, similar ao de uma banheira de hidromassagem. No aparelho de determinado fabricante, o aquecimento da água é feito por meio de um elemento resistivo, de resistência elétrica R, que é submetido a uma diferença de potencial U, de modo semelhante ao que ocorre em um chuveiro elétrico. Para reduzir o tempo de aquecimento, o fabricante deseja dobrar a potência empregada no aquecimento. Para isso, ele pode
Provas
A imagem mostra a onda obtida em um eletrocardiograma.

(www.himaculada.com.br.)
Sabendo que o intervalo de tempo entre o primeiro e o quarto pico é igual a 2,4 segundos, o período e a frequência da onda do eletrocardiograma são, respectivamente,
Provas
A menor distância a que um objeto pode estar da córnea de um olho humano, de modo a ser visto com nitidez, é denominada ponto próximo. Essa distância se altera com a idade da pessoa, como mostra o gráfico.

Com o aumento da idade, os seres humanos que não têm outras disfunções visuais perdem a capacidade de enxergar com nitidez objetos
Provas
A exposição do corpo humano a baixas temperaturas pode causar danos à saúde. Por esse motivo, surfistas utilizam roupas especiais quando praticam seu esporte em águas muito frias. A função dessas roupas é
Provas
Certa massa de gás ideal sofre uma transformação, passando do estado X para o estado Y, como mostra o diagrama P x V.

Sabendo que a energia interna do gás não variou durante a transformação, o volume VX era igual a
Provas
Uma mola ideal tem uma de suas extremidades presa em uma parede e a outra conectada a um bloco, ambos colocados sobre uma superfície horizontal, com a mola em seu comprimento natural, como mostra a figura 1. Em seguida, o bloco é deslocado até a posição mostrada na figura 2.

No instante t = 0, o bloco, ainda na posição mostrada na figura 2, é abandonado, a partir do repouso, e passa a se deslocar em movimento harmônico simples com frequência igual a 20 Hz. A equação que descreve esse movimento no referencial do eixo x, em função do tempo e em unidades do Sistema Internacional de Unidades, é:
Provas
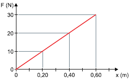
Em uma sessão de fisioterapia, um paciente executa um movimento lateral com a perna, alongando uma fita elástica, como mostra a figura.

A variação da força elástica exercida pela fita sobre a perna do paciente, em função da elongação da fita, é dada pelo gráfico a seguir.

Suponha que a força aplicada pela fita seja sempre perpendicular à superfície da perna do paciente. No deslocamento da posição X, na qual a fita tem elongação 20 cm, até a posição Y, em que a fita tem elongação 60 cm, o valor absoluto do trabalho realizado pela força elástica da fita sobre a perna do paciente é igual a
Provas
Ao descer uma ladeira plana e inclinada 23,5º em relação à horizontal, um ciclista mantém sua velocidade constante acionando os freios da bicicleta.

Considerando que a massa do ciclista e da bicicleta, juntos, seja 70 kg, que a aceleração gravitacional no local seja 10 m/s2, que sen 23,5º = 0,40 e que cos 23,5º = 0,92, a intensidade da resultante das forças de resistência ao movimento que atuam sobre o conjunto ciclista mais bicicleta, na direção paralela ao plano da ladeira, é
Provas
O sangue percorre as grandes artérias do corpo humano com velocidade aproximada de 30,00 cm/s, e os vasos capilares com velocidade de 0,05 cm/s. Supondo que o intervalo de tempo para certa massa de sangue ir de uma grande artéria até um vaso capilar seja de 30 s, essa massa de sangue será submetida, nesse deslocamento, a uma aceleração média, em valor absoluto, de aproximadamente
Provas
Caderno Container