Foram encontradas 366 questões.
Provas
Observe o circuito elétrico mostrado na figura abaixo.

Para que um máximo de potência seja fornecido pela fonte à carga RL, o valor da resistência elétrica RL, em Ω, é
Provas
Provas
Atente para o circuito elétrico mostrado na figura a seguir.

Considerando o circuito elétrico acima representado, é correto afirmar que o valor, em V, da tensão elétrica de VXY é
Provas
- Circuitos ElétricosCircuitos CC
- Transformadores e Máquinas ElétricasMáquinas EstáticasTransformador de Potência
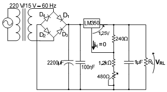
Considere o circuito da fonte de tensão CC mostrado na figura a seguir.

Assinale a opção que corresponde ao correto comportamento da tensão de saída da fonte.
Provas
Um transformador de 50 kVA, à plena carga, utiliza 75% da sua capacidade devido ao fator de potência da carga de 0,8 atrasado.
Caso seja adicionada carga de fator unitário até que o transformador esteja à plena carga, sabendo-se que o valor de fator de potência aumentou de 0,8 para 0,89 atrasado, o valor de potência ativa, em kW, que pode ser acrescentado é
Dados
complementares:
cos(36,87º) = 0,8
sin(36,87º) = 0,6
Provas
Provas
Provas
- Circuitos ElétricosCircuitos CACircuitos Trifásicos
- Transformadores e Máquinas ElétricasMáquinas EstáticasTransformador de Potência
Atente ao que se diz a seguir sobre as características de partida de motores de indução de rotor em gaiola trifásicos.
I. Podem partir com tensão reduzida por meio de um autotransformador trifásico. O autotransformador possibilita uma corrente de partida menor, devido à redução de tensão e à relação de transformação, já que a corrente do primário, no qual circula a corrente de linha, é menor do que a corrente do secundário, no qual circula a corrente de partida do motor. As derivações usuais nos autotransformadores de chaves compensadoras são de 65% a 80%. O compensador é usado somente durante o período de partida.
II. Independentemente de sua potência, podem ser acionados por partida direta à linha, desde que a linha tenha capacidade de manter a tensão nominal, possibilitando ao mesmo desenvolver um conjugado suficiente para acelerar a carga.
III. Podem ter seus enrolamentos do estator
configurados em estrela ou em triângulo. Na
partida do motor através de chave estrela-triângulo,
inicialmente liga-se seus terminais
em estrela até que o motor atinja uma
velocidade próxima da velocidade nominal;
neste instante é desfeita a ligação em estrela
e executada a ligação em triângulo. Quando
os terminais estão ligados em estrela, a
tensão de fase sobre o enrolamento do
estator é
da tensão de linha e tanto a
corrente partida e como o conjugado são
reduzidos a 1/3 dos seus valores nominais.
É correto o que se afirma em
Provas
Atente para o circuito representado na figura abaixo e ao que se afirma em seguida.

I. A chave K estava na posição Y durante um tempo superior a 10 s e foi comutada para posição X, então, após 0,3 s, a tensão sobre o capacitor será igual a VC = 100(e-3).
II. A chave K está na posição X durante um tempo superior a 10 s, então, a tensão sobre o capacitor é igual a 100 V. Se for comutada para posição Y, sua tensão pode ser determinada por VC = 100(e-t ).
III. medida que a tensão do capacitor
aumenta, a corrente do capacitor diminui e a
corrente através do resistor de 1 Ω aumenta,
e esta corrente pode ser determinada por

É correto o que se afirma em
Provas
Caderno Container