Foram encontradas 285 questões.
Um Analista de TI da Copergás deseja excluir de um banco de dados aberto e em condições ideais todos os produtos da tabela
produto que possuem no campo nome valores terminados em 'ão'. Para isso, deverá utilizar a instrução SQL
Provas
Questão presente nas seguintes provas
Considere as tabelas a seguir com seus respectivos campos.

Deve-se verificar se há violação da segunda forma normal (2FN) SOMENTE nas tabelas:
Provas
Questão presente nas seguintes provas
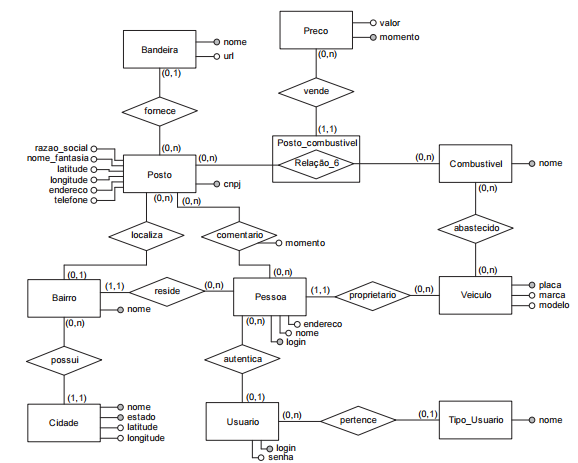
Para responder a questão, considere o Diagrama Entidade-Relacionamento (DER), que representa graficamente um Modelo Entidade-Relacionamento (MER).

Provas
Questão presente nas seguintes provas
Para responder a questão, considere o Diagrama Entidade-Relacionamento (DER), que representa graficamente um Modelo Entidade-Relacionamento (MER).

Provas
Questão presente nas seguintes provas
- Gestão de ServiçosITILITIL v3Gestão de Mudanças (ITILv3)
- Gestão de ServiçosITILITIL v3Gestão de Nível de Serviço (ITILv3)
Um cliente quer implantar uma intranet na empresa, então é preciso entrar em acordo quanto à disponibilidade, ao suporte ao
usuário, à implementação das solicitações de mudança, ao preço e formalizar tudo em um Acordo de Nível [ I ] . Se a
empresa do cliente necessitar executar alterações, como expansão ou modificação nos serviços de TI incluídos no acordo
formalizado, deve apresentar [ II ] e o Gerenciamento de [ III ] processa o pedido. As alterações que estão fora dos
acordos vigentes devem ser tratadas no processo Gerenciamento de [ IV ] .
De acordo com a ITIL v3, as lacunas I, II, III e IV são, correta e respectivamente, preenchidas com
Provas
Questão presente nas seguintes provas
O modelo de referência de processo do COBIT 5 divide os processos de TI da organização em dois domínios de processo
principais (I e II), conforme mostra a figura abaixo. Uma organização como a Copergás pode organizar seus processos
conforme julgar conveniente, desde que todos os objetivos necessários sejam cobertos.

Na figura, as lacunas I, II, III e IV são, correta e respectivamente, preenchidas com

Na figura, as lacunas I, II, III e IV são, correta e respectivamente, preenchidas com
Provas
Questão presente nas seguintes provas
Durante uma apresentação de slides criados no PowerPoint 2010 em português, um palestrante deseja destacar algumas partes
dos textos do slide, utilizando marca-texto ou caneta. Para selecionar as ferramentas para isso, ele deve
Provas
Questão presente nas seguintes provas
Sempre que um acesso envolver a transmissão de informações sigilosas, é importante que um funcionário da COPERGÁS se
certifique do uso de conexões seguras. Indica uma conexão segura quando
Provas
Questão presente nas seguintes provas
Um funcionário da COPERGÁS, ao navegar na internet ou na intranet da empresa,
Provas
Questão presente nas seguintes provas
Um usuário do Microsoft Outlook 2013 em português vai sair de férias e deseja configurar uma mensagem de resposta
automática aos e-mails que chegarem nesse período. Considerando os recursos disponíveis no Outlook, este usuário
Provas
Questão presente nas seguintes provas
Cadernos
Caderno Container