Foram encontradas 50 questões.
Assinale a alternativa INCORRETA em relação aos detalhes apresentados nas interfaces de comunicação física usada no protocolo de comunicação PROFIBUS padrão RS-485.
Provas
Assinale a alternativa CORRETA em relação ao flip-flop JK mestre- escravo.
Provas
Na IEC - International Electrotechnical Commission, o símbolo abaixo representa a porta lógica:

Provas
O Circuito de contatos abaixo representa a porta lógica:

Provas
O símbolo lógico abaixo representa:

Provas
O diagrama eletrônico abaixo caracteriza:

Provas
No circuito abaixo considere as seguintes informações:
lC=2 mA; β = 200 transistor de Si. Determine VCE, IB e RBB.

Provas
No circuito abaixo, determine os limites que pode ter R, para que o diodo Zener opere na região de regulação.
Dados: Pz = 0,5 W; Vz = 6,2 Volts; Imax = 80 mA; IZMIN = mA.

Provas
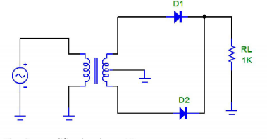
O diagrama eletrônico abaixo caracteriza:

Provas
Disciplina: Segurança e Saúde no Trabalho (SST)
Banca: CENTEC
Orgão: CENTEC
Os ambientes industriais são classificados de acordo com determinados parâmetros de agressividade do meio. Esses parâmetros são muito importantes, pois ajudam os fabricantes a testar seus produtos e os projetistas a informar qual a necessidade para cada equipamento em cada ambiente em que será instalado. Assinale a alternativa CORRETA para um equipamento com classificação IP65.
Provas
Caderno Container