Foram encontradas 1.015 questões.
Provas
Acerca da administração do Linux, julgue os seguintes itens.
Os comandos vmstat e ps podem ser usados para facilitar a monitoração dos recursos e da performance de um sistema. O comando vmstat apresenta estatísticas sobre o uso do processador e da memória. O comando ps apresenta informações sobre os processos.
Provas
Disciplina: TI - Desenvolvimento de Sistemas
Banca: CESPE / CEBRASPE
Orgão: CENSIPAM
- Engenharia de SoftwareModelos de DesenvolvimentoÁgeis
- Manutenção e Evolução de SoftwareManutenibilidade
- Manutenção e Evolução de SoftwareRefatoração de Código
- Qualidade de SoftwareBoas Práticas de Desenvolvimento
Acerca de refatoração (refactoring), julgue os seguintes itens.
A refatoração modifica a estrutura interna de um software visando facilitar o entendimento e as futuras modificações sem alterar o comportamento apresentado pelo software. Não é uma prática que possa ser aplicada em processos de desenvolvimento ágeis, pois requer a construção de modelos tanto para o projeto de alto nível quanto para o projeto detalhado.
Provas
Disciplina: TI - Desenvolvimento de Sistemas
Banca: CESPE / CEBRASPE
Orgão: CENSIPAM

Julgue o item a seguir, com relação ao diagrama acima construído com UML.
A interface “IPersistencia” é implementada por “CntrPersistencia”; “CntrCadastro” e “CntrAutenticacao” dependem dos serviços na interface “IPersistencia”; a interface “IAutenticacao” é implementada por “CntrAutenticacao”; “CntrCadastro” depende dos serviços na interface “IAutenticacao”.
Provas
Disciplina: TI - Desenvolvimento de Sistemas
Banca: CESPE / CEBRASPE
Orgão: CENSIPAM
- LinguagensC++
- LinguagensJava
- Paradigmas de ProgramaçãoOrientação a ObjetosOrientação a Objetos: Abstração
Acerca dos conceitos sobre orientação a objetos, julgue os itens a seguir.
Uma classe abstrata tem apenas métodos abstratos e não pode ser instanciada; um método abstrato tem a sua assinatura especificada, mas o seu corpo não foi implementado. Na linguagem C++, métodos virtuais puros são abstratos; na linguagem Java, as classes e os métodos abstratos são identificados pela palavra abstract.
Provas
Disciplina: TI - Desenvolvimento de Sistemas
Banca: CESPE / CEBRASPE
Orgão: CENSIPAM
template <class Parametro>
class Singleton {
private:
Singleton();
static Parametro *instancia;
public:
static Parametro *instanciar();
};
template <class Parametro>Parametro*
Singleton<Parametro>::instancia = 0;
template <class Parametro>Parametro*
Singleton<Parametro>::instanciar () {
if (instancia == NULL)
instancia = new Parametro;
return instancia;
}
class CntrAutenticacao:public Controladora {
private:
CntrAutenticacao(){}
public:
void executar();
friend class Singleton<CntrAutenticacao>;
};
Julgue o item subseqüente, com relação ao código acima em C++.
A classe “CntrAutenticacao” não pode ser instanciada por código que não faça parte dos métodos membros da própria classe ou do método “instanciar” da classe “Singleton”; a classe “Singleton” é uma classe “template” que possibilita a implementação do padrão de projeto “Singleton”; há um erro de sintaxe, pois o atributo “instancia” é inicializado fora da classe onde é declarado.
Provas
Disciplina: TI - Desenvolvimento de Sistemas
Banca: CESPE / CEBRASPE
Orgão: CENSIPAM

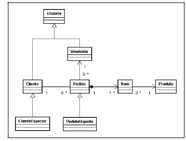
Julgue o item seguinte, com relação ao diagrama acima construído com UML.
O relacionamento entre “Pedido” e “Item” é uma agregação; um “Item” não pode existir sem um “Pedido”; um “ClienteEspecial” é um “Cliente” e pode estar associado a vários pedidos; a um “PedidoUrgente” tem-se associado um “Cliente” e um ou mais itens; um “Item” está associado a um “Produto”.
Provas
Disciplina: TI - Desenvolvimento de Sistemas
Banca: CESPE / CEBRASPE
Orgão: CENSIPAM

Julgue o item seguinte, considerando o trecho de programa SQL acima, composto por comandos que são executados em seqüência.
Nesse trecho de programa é criada uma visão com nome “CHUVA”; a visão criada tem as colunas “Cidade” e “Precipitação” da tabela “TEMPO”; como o comando “drop” descarta a tabela, mas não a visão, a execução do último “select” resulta nos valores das colunas “Cidade” e “Precipitação” da tabela “TEMPO”.
Provas
Disciplina: TI - Desenvolvimento de Sistemas
Banca: CESPE / CEBRASPE
Orgão: CENSIPAM
Acerca dos padrões de arquitetura de software, julgue os seguintes itens.
O padrão MVC organiza um software em modelo, visão e controle. O modelo encapsula as principais funcionalidades e dados. As visões apresentam os dados aos usuários. Uma visão obtém os dados do modelo via funções disponibilizadas pelo modelo; só há uma visão para um modelo. Usuários interagem via controladoras que traduzem os eventos em solicitações ao modelo ou à visão; podem existir várias controladoras associadas a uma mesma visão.
Provas
Provas
Caderno Container