Foram encontradas 70 questões.
Considere-se a execução, em determinado ano, do orçamento público consolidado do Brasil.
Se, no final desse mesmo ano, o total das despesas primárias relativas a gastos em custeio e investimento – excluídas as despesas de juros incidentes sobre o estoque da dívida pública – tiver sido superior ao total das receitas de impostos arrecadados, o governo brasileiro terá fechado o ano com
Se, no final desse mesmo ano, o total das despesas primárias relativas a gastos em custeio e investimento – excluídas as despesas de juros incidentes sobre o estoque da dívida pública – tiver sido superior ao total das receitas de impostos arrecadados, o governo brasileiro terá fechado o ano com
Provas
Questão presente nas seguintes provas
A equação da paridade dos juros, a descoberto, estabelece que:
taxa de juros interna –
taxa de juros externa = expectativas de depreciação da moeda nacional em relação ao Dólar americano + risco-país
Admita-se que a deterioração de indicadores macroeconômicos fundamentais no Brasil, como o déficit fiscal e o déficit em transações correntes do balanço de pagamentos, provoque o aumento do risco-país e a fuga de capitais estrangeiros do Brasil.
Se a equação de paridade dos juros for aplicada ao caso brasileiro, supondo-se que todos os demais indicadores econômicos permaneçam constantes, para que os influxos de capitais estrangeiros no Brasil voltem a se estabilizar, será necessário
taxa de juros externa = expectativas de depreciação da moeda nacional em relação ao Dólar americano + risco-país
Admita-se que a deterioração de indicadores macroeconômicos fundamentais no Brasil, como o déficit fiscal e o déficit em transações correntes do balanço de pagamentos, provoque o aumento do risco-país e a fuga de capitais estrangeiros do Brasil.
Se a equação de paridade dos juros for aplicada ao caso brasileiro, supondo-se que todos os demais indicadores econômicos permaneçam constantes, para que os influxos de capitais estrangeiros no Brasil voltem a se estabilizar, será necessário
Provas
Questão presente nas seguintes provas
As operações diárias de compra e venda de divisas estrangeiras (dólares, euros, libras esterlinas, dentre outras)
são parte integrante do mercado
Provas
Questão presente nas seguintes provas
- SFNLiquidação, Custódia e CompensaçãoSELIC: Sistema Especial de Liquidação e de Custódia
- SFNParticipantesBACEN: Banco Central do Brasil
Ao decidir pela aplicação em um ativo financeiro, os investidores levam em conta a chamada taxa de juros real
ex-ante.
Se eles considerarem a taxa de juros SELIC, o índice da taxa de juros real ex-ante para os próximos 12 meses é entendido como o índice da
Se eles considerarem a taxa de juros SELIC, o índice da taxa de juros real ex-ante para os próximos 12 meses é entendido como o índice da
Provas
Questão presente nas seguintes provas
- Transformação DigitalTendências e Desafios
- Transformação DigitalNovos Modelos de NegócioFintechs
- Transformação DigitalNovos Modelos de NegócioMarketplace Bancário
- Transformação DigitalInternet Banking e Mobile Banking
A economia digital propiciou a criação de um modelo de
negócios em que uma empresa gerencia uma plataforma
digital por meio da qual diversas empresas, concorrentes ou não, ofertam e vendem produtos e serviços on-line
num ambiente que se assemelha a um shopping virtual.
A plataforma digital descrita acima é denominada
Provas
Questão presente nas seguintes provas
- MercadosMercado Financeiro
- Transformação DigitalTendências e Desafios
- Transformação DigitalNovos Modelos de Negócio
Ao longo das crises financeiras agudas, em que se observam elevada incerteza e temor em relação à solvência de
empresas e bancos, a extrema preferência por liquidez
tende a fazer com que os agentes econômicos aumentem
as práticas de entesouramento.
Nesse contexto, a moeda assume, precipuamente, a função de
Nesse contexto, a moeda assume, precipuamente, a função de
Provas
Questão presente nas seguintes provas
No Sistema Financeiro Nacional, identificam-se os bancos-sombra (shadow banks) como bancos que
Provas
Questão presente nas seguintes provas
A principal característica dos bancos exclusivamente digitais é a
Provas
Questão presente nas seguintes provas
Um método Java, chamado converte, deve receber uma string (str) como parâmetro e retornar uma string igual a str, exceto pelas letras minúsculas, que devem ser convertidas em letras maiúsculas.
Exemplo:
String recebida: "Abc $12d"
String retornada: "ABC $12D"
Qual método realiza essa tarefa?
Provas
Questão presente nas seguintes provas
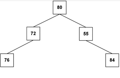
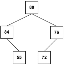
Um estudante de computação decidiu escrever um método Java para exibir, no console, em pré-ordem, os valores dos
nós de uma árvore binária recebida como parâmetro. Ao executar esse método, os seguintes valores foram exibidos no
console:
80 84 55 76 72
Considerando os valores exibidos, qual árvore foi recebida como parâmetro?
80 84 55 76 72
Considerando os valores exibidos, qual árvore foi recebida como parâmetro?
Provas
Questão presente nas seguintes provas
Cadernos
Caderno Container