Foram encontradas 210 questões.
Um dos conceitos da Programação Orientada a Objetos (POO) é o de polimorfismo.
Uma importante vantagem do uso de polimorfismo segundo o paradigma de POO é que ele
Provas
Um dos pilares no paradigma de orientação a objeto é o conceito de encapsulamento.
O encapsulamento promove a(o)
Provas
Nesse contexto, uma ação que deve ser considerada por esse técnico é
Provas
Um recurso comum nas linguagens de programação Java e Javascript é o uso de funções anônimas.
É característica dessas funções
Provas
Sobre essas maneiras de passar parâmetros para funções, verifica-se que
Provas
Nesse contexto, F1 deve
Provas
- Fundamentos de ProgramaçãoAlgoritmos
- Fundamentos de ProgramaçãoEstruturas de DadosDefinição: Estrutura de Dados
lst=[15, 13, 9, 7, 5, 2, -2, -5, -6, -10, -12, -14]
Suponha que uma função, chamada busca, execute uma busca binária sobre a lista lst. O algoritmo implementado em busca contém uma pequena diferença, quando comparado com o algoritmo de busca binária tradicional, pois ele retorna o somatório de todos os elementos da lista que forem visitados até que o elemento procurado seja encontrado. O somatório irá incluir o elemento que se procura, caso ele esteja presente na lista.
Qual será o valor retornado pela função busca quando ela for chamada para realizar uma busca sobre a lista lst à procura do valor -11?
Provas
O diagrama ER, a seguir, apresenta uma generalização exclusiva e parcial.

s conjuntos A e B fazem parte de um banco de dados relacional cujo esquema se baseia no diagrama acima.
A={x1 , x2 , x3 , x4 , x5 , x6 }
B={x2 , x4 , x6 }
Qual conjunto, relativo à entidade C, completa esse banco de dados, sem violar as propriedades da generalização apresentada?
Provas
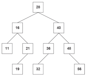
Seja a seguinte árvore binária:

Suponha que essa árvore seja percorrida em pós-ordem e que os valores de seus nós sejam inseridos em uma fila à medida que forem visitados. Essa fila corresponde a um array (a) de 10 posições, em que o primeiro elemento é a[0] e o último elemento é a[9].
Qual fila corresponde ao resultado das operações descritas?
Provas
As classes Java a seguir, que ocupam arquivos separados do pacote default, não produzem erro de compilação algum.
public class Tx {
protected int x;
protected int y;
public int metodoa(Integer p) {
int z;
x=2;
z=p*4;
return x+z;
}
}
public class Ty extends Tx {
protected int w;
public int metodoa(int p) {
y=2;
w=p*5;
return w*y;
}
}
Um estudante de programação resolveu testar o efeito do uso do modificador final em diferentes partes do código- -fonte das classes acima. Nesse contexto, qual uso do modificador final irá produzir um erro de compilação?
Provas
Caderno Container