Foram encontradas 60 questões.
Na análise de ponto de função considerando as funções de dados é correto afirmar:
Provas
Questão presente nas seguintes provas
- Engenharia de SoftwareGerenciamento de Projetos de Software
- Qualidade de SoftwareMétricas de SoftwareAPF: Análise de Pontos de Função
- Qualidade de SoftwareMétricas de SoftwareNESMA: Netherlands Software Metrics Association
Sobre a metodologia NESMA (Netherlands Software Metrics Association), assinale a alternativa correta.
Provas
Questão presente nas seguintes provas
Assinale a alternativa correta sobre análise de pontos de função.
Provas
Questão presente nas seguintes provas
Sobre os processos de desenvolvimento de software, assinale a alternativa correta.
Provas
Questão presente nas seguintes provas
Com base no diagrama de classes abaixo, assinale a alternativa correta.

Provas
Questão presente nas seguintes provas
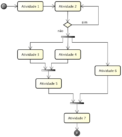
Com base no diagrama de atividades abaixo, assinale a alternativa correta.

Provas
Questão presente nas seguintes provas
Sobre as técnicas de levantamento de requisitos de software, assinale a alternativa correta.
Provas
Questão presente nas seguintes provas
Sobre a UML é correto afirmar:
Provas
Questão presente nas seguintes provas
Considere as seguintes tabelas em uma base de dados relacional, onde as chaves primárias estão sublinhadas.
Departamento (CodDepartamento, NomeDepartamento)
Empregado (CodEmpregado, NomeEmpregado, CodDepartamento, SalarioEmpregado)
Empregado (CodEmpregado, NomeEmpregado, CodDepartamento, SalarioEmpregado)
Seja a seguinte consulta executada sobre esta base de dados:
SELECT D.CodDepartamento, AVG(SalarioEmpregado)
FROM Departamento D,
Empregado E
WHERE E.CodDepartamento=D.CodDepartamento AND
E.SalarioEmpregado > 1000
GROUP BY D.CodDepartamento
HAVING COUNT(*) > 40
FROM Departamento D,
Empregado E
WHERE E.CodDepartamento=D.CodDepartamento AND
E.SalarioEmpregado > 1000
GROUP BY D.CodDepartamento
HAVING COUNT(*) > 40
A consulta acima obtém o seguinte resultado:
Provas
Questão presente nas seguintes provas
Assinale a alternativa em que são apresentados dois comandos da linguagem de definição de dados (DDL).
Provas
Questão presente nas seguintes provas
Cadernos
Caderno Container