Magna Concursos

Foram encontradas 340 questões.

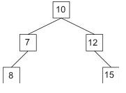
1076545 Ano: 2012
Disciplina: TI - Desenvolvimento de Sistemas
Banca: CESGRANRIO
Orgão: PQS
Qual figura pode ser classificada como uma Árvore Binária de Busca?
 

Provas

Questão presente nas seguintes provas
1076544 Ano: 2012
Disciplina: TI - Desenvolvimento de Sistemas
Banca: CESGRANRIO
Orgão: PQS
No programa C abaixo, a expressão val<<2 realiza um deslocamento à esquerda (shift left) de dois bits.

# include< stdio.h >
int main (void)
{
char val = 40 ;
val = val<<2 ;
printf ("%d \n",val) ;
return 0 ;
}


Sabendo-se que esse programa será executado por um processador cuja Unidade Lógica e Aritmética representa números inteiros através da técnica de complemento de dois, o que será exibido no console quando da sua execução?
 

Provas

Questão presente nas seguintes provas
1076543 Ano: 2012
Disciplina: TI - Desenvolvimento de Sistemas
Banca: CESGRANRIO
Orgão: PQS
enunciado 1076543-1
O diagrama de classes na notação da UML, apresentado acima, NÃO permite deduzir que um
 

Provas

Questão presente nas seguintes provas
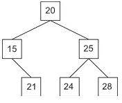
1076542 Ano: 2012
Disciplina: TI - Desenvolvimento de Sistemas
Banca: CESGRANRIO
Orgão: PQS
Seja uma árvore binária cujos nós são representados na linguagem C pela estrutura a seguir.

struct arv
{
int info ;
struct arv* esq ;
struct arv* dir ;
} ;
typedef struct arv Arv ;


Seja a árvore binária abaixo, organizada de acordo com essa estrutura.

enunciado 1076542-1

Considere, então, a função a seguir.

void percorre (Arv* a)
{
int qtd ;

if ( a==0 )
return 0;
percorre ( a->esq ) ;
percorre( a->dir ) ;
printf ("%d",a->info) ;
}


Admitindo-se que na chamada inicial da função percorre() seja passado como argumento um ponteiro para o nó raiz dessa árvore, como serão exibidos no console os valores dos nós dessa árvore após a execução da função considerada?
 

Provas

Questão presente nas seguintes provas
1076541 Ano: 2012
Disciplina: TI - Desenvolvimento de Sistemas
Banca: CESGRANRIO
Orgão: PQS
No modelo de classes de projeto em notação UML 2.3 mostrado abaixo, no qual os detalhes irrelevantes para a questão foram omitidos, considere que:

• ClasseY é a única classe abstrata do diagrama.
• São apresentados os únicos relacionamentos existentes entre as classes envolvidas.
• Z é uma instância de ClasseZ.

enunciado 1076541-1
O modelo ao lado permite concluir que uma mensagem enviada por Z pode, direta ou indiretamente, disparar a execução de uma operação definida em
 

Provas

Questão presente nas seguintes provas
1076540 Ano: 2012
Disciplina: TI - Desenvolvimento de Sistemas
Banca: CESGRANRIO
Orgão: PQS
Seja o conjunto de tabelas abaixo, as quais representam um banco de dados relacional.

AVALIADOR (id, nome, email)
AVALIADOR_TELEFONE (idAvaliador, telefone)
CONSULTOR (id, nome, email, nomeConsultoria)
PROJETO (id, descricao, investimento, idCoordenador)
COORDENADOR (id, nome, orgaoOrigem)
AVALIACAO (idAvaliador, idProjeto, dataInicio, dataFim)
ATUACAO (idConsultor, idProjeto)

E as seguintes restrições:

• Os campos sublinhados representam as chaves primárias das relações.
• O campo idAvaliador da tabela AVALIADOR_TELEFONE referencia o campo id da tabela AVALIADOR.
• O campo idCoordenador referencia o campo id da tabela COORDENADOR.
• O campo idAvaliador da tabela AVALIACAO referencia o campo id da tabela AVALIADOR.
• O campo idProjeto da tabela AVALIACAO referencia o campo id da tabela PROJETO.
• O campo idConsultor da tabela ATUACAO referencia o campo id da tabela CONSULTOR.
• O campo idProjeto da tabela ATUACAO referencia o campo id da tabela PROJETO.
Considerando que o esquema relacional foi mapeado de um diagrama de classes da UML, então
 

Provas

Questão presente nas seguintes provas
1076539 Ano: 2012
Disciplina: TI - Desenvolvimento de Sistemas
Banca: CESGRANRIO
Orgão: PQS
No contexto da modelagem de negócios, uma das possíveis ferramentas a utilizar é o diagrama de atividades da UML 2.3. Considere o diagrama de atividades representado de forma esquemática a seguir.

enunciado 1076539-1
No diagrama apresentado acima, qual a quantidade de maneiras de realizar por completo o processo correspondente?
 

Provas

Questão presente nas seguintes provas
1076538 Ano: 2012
Disciplina: TI - Desenvolvimento de Sistemas
Banca: CESGRANRIO
Orgão: PQS
Na modelagem de sistemas, há um conjunto de atividades denominado Engenharia de Requisitos. Nesse contexto, o propósito da validação de requisitos é
 

Provas

Questão presente nas seguintes provas
1076537 Ano: 2012
Disciplina: TI - Desenvolvimento de Sistemas
Banca: CESGRANRIO
Orgão: PQS
Acerca de Linguagens, Métodos e Ferramentas de Modelagem, considere as afirmativas abaixo.

I - A linguagem IDEF1X é utilizada para realizar a modelagem dinâmica de um sistema para simular a execução desse último.

II - O diagrama de comunicação da UML 2.3 permite apresentar ligações entre objetos, assim como mensagens trocadas entre eles.

III - O diagrama de fluxos de dados (DFD) permite apresentar a duração de execução de cada processo pelo qual a informação transita.

IV - O diagrama de visão geral de interação da UML 2.3 é uma variação do diagrama de atividade e representa outros diagramas de interação como nós.

São corretas APENAS as afirmativas
 

Provas

Questão presente nas seguintes provas
1076536 Ano: 2012
Disciplina: TI - Desenvolvimento de Sistemas
Banca: CESGRANRIO
Orgão: PQS
Na implantação de sistemas ERP, a abordagem
 

Provas

Questão presente nas seguintes provas