Foram encontradas 50 questões.
Determine a expressão com a máxima simplificação para o mapa de Karnaught
apresentado na imagem a seguir: 

Provas
Questão presente nas seguintes provas
Determine o valor decimal 32500 nas bases hexadecimal e Octal, respectivamente.
Provas
Questão presente nas seguintes provas
Para a tabela verdade a seguir, determine a expressão com a máxima simplificação.
| A | B | S |
| 0 | 0 | 0 |
| 0 | 1 | 1 |
| 1 | 0 | 1 |
| 1 | 1 | 1 |
Provas
Questão presente nas seguintes provas
Para a tabela verdade a seguir, determine a expressão com a máxima simplificação.
| A | B | C | D | S |
| 0 | 0 | 0 | 0 | 1 |
| 0 | 0 | 1 | 0 | 1 |
| 1 | 0 | 0 | 0 | 1 |
| 1 | 0 | 1 | 0 | 1 |
Provas
Questão presente nas seguintes provas
Para o circuito apresentado na imagem a seguir, determine a potência no regulador
de tensão. Considere Vbe = 0,8. Considere os valores com duas casas decimais. O regulador tem
tensão de 12V. 

Provas
Questão presente nas seguintes provas
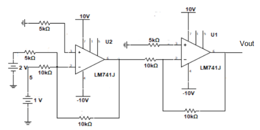
Determine a tensão de saída Vout para o circuito com AMPOP apresentado na imagem a seguir:

Provas
Questão presente nas seguintes provas
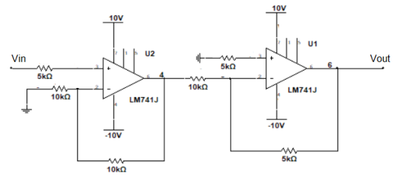
Para o circuito com AMPOP apresentado na imagem a seguir, determine o valor de
Vout em relação ao sinal de entrada Vin.


Provas
Questão presente nas seguintes provas
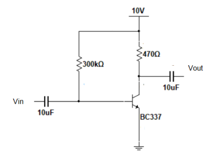
Para o circuito apresentado na imagem a seguir, determine a tensão Vce no transistor.
Considere Vbe = 0,7Ve e Hfe = 200. Considere o valor truncado com 2 casas decimais. 

Provas
Questão presente nas seguintes provas
Determine a corrente no resistor R2 do circuito apresentado na imagem a seguir.

Provas
Questão presente nas seguintes provas
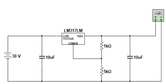
Para o conversor DC-DC linear do circuito apresentado na imagem a seguir, determine
a tensão de saída lida pelo voltímetro sabendo que a tensão de referência do regulador é de 1,25V, e
que a corrente de polarização é de 50 µA. Considere o valor da tensão truncada com duas casas
decimais. 

Provas
Questão presente nas seguintes provas
Cadernos
Caderno Container