Foram encontradas 60 questões.
A NBR-10.844 – Instalações prediais de águas pluviais – permite, para construção até 100m² de área de projeção horizontal, salvo casos especiais, adotar a intensidade de precipitação "I" igual a:
Provas
Questão presente nas seguintes provas
Primavera
Cecília Meireles
A primavera chegará, mesmo que ninguém mais saiba seu nome, nem acredite no calendário, nem possua jardim para recebê-la. A inclinação do sol vai marcando outras sombras; e os habitantes da mata, essas criaturas naturais que ainda circulam pelo ar e pelo chão, começam a preparar sua vida para a primavera que chega.
Finos clarins que não ouvimos devem soar por dentro da terra, nesse mundo confidencial das raízes, – e arautos sutis acordarão as cores e os perfumes e a alegria de nascer, no espírito das flores.
Há bosques de rododendros que eram verdes e já estão todos cor-de-rosa, como os palácios de Jeipur. Vozes novas de passarinhos começam a ensaiar as árias tradicionais de sua nação. Pequenas borboletas brancas e amarelas apressam-se pelos ares, – e certamente conversam: mas tão baixinho que não se entende.
Oh! Primaveras distantes, depois do branco e deserto inverno, quando as amendoeiras inauguram suas flores, alegremente, e todos os olhos procuram pelo céu o primeiro raio de sol.
Esta é uma primavera diferente, com as matas intactas, as árvores cobertas de folhas, — e só os poetas, entre os humanos, sabem que uma Deusa chega, coroada de flores, com vestidos bordados de flores, com os braços carregados de flores, e vem dançar neste mundo cálido, de incessante luz.
Mas é certo que a primavera chega. É certo que a vida não se esquece, e a terra maternalmente se enfeita para as festas da sua perpetuação.
Algum dia, talvez, nada mais vai ser assim. Algum dia, talvez, os homens terão a primavera que desejarem, no momento que quiserem, independentes deste ritmo, desta ordem, deste movimento do céu. E os pássaros serão outros, com outros cantos e outros hábitos, — e os ouvidos que por acaso os ouvirem não terão nada mais com tudo aquilo que, outrora se entendeu e amou.
Enquanto há primavera, esta primavera natural, prestemos atenção ao sussurro dos passarinhos novos, que dão beijinhos para o ar azul. Escutemos estas vozes que andam nas árvores, caminhemos por estas estradas que ainda conservam seus sentimentos antigos: lentamente estão sendo tecidos os manacás roxos e brancos; e a eufórbia se vai tornando pulquérrima, em cada coroa vermelha que desdobra. Os casulos brancos das gardênias ainda estão sendo enrolados em redor do perfume. E flores agrestes acordam.
Tudo isto para brilhar um instante, apenas, para ser lançado com suas roupas de chita multicor ao vento, – por fidelidade à obscura semente, ao que vem, na rotação da eternidade. Saudemos a primavera, dona da vida – e efêmera.
Texto extraído do livro "Cecília Meireles - Obra em Prosa - Volume 1", Editora Nova Fronteira - Rio de Janeiro, 1998, pág. 366.
Disponível em <http://www.releituras.com/cmeireles_primavera.asp>
No trecho "Enquanto há primavera, esta primavera natural, prestemos atenção ao sussurro dos passarinhos novos, que dão beijinhos para o ar azul.", há
Provas
Questão presente nas seguintes provas
De acordo com a NBR 8036:1983, Programação de sondagens de simples reconhecimento dos solos para fundação de edifícios, em quaisquer circunstâncias, o número mínimo de sondagens deve ser
Provas
Questão presente nas seguintes provas
Conforme a NBR 8160 – Sistemas prediais de esgotos sanitários –, o conjunto de tubulações e dispositivos que têm acesso gases provenientes do coletor público ou dos dispositivos de tratamento é a tubulação
Provas
Questão presente nas seguintes provas
Em relação ao uso de cinto de segurança, a NR 18 – Condições e Meio Ambiente de Trabalho na Indústria da Construção Civil – estabelece:
I. O cinto de segurança tipo abdominal somente deve ser utilizado em serviços de eletricidade e em situações em que funcione como limitador de movimentação;
II. O cinto de segurança tipo paraquedista deve ser utilizado em atividades a mais de 2,00m (dois metros) de altura do piso, a céu aberto, nas quais haja risco de queda do trabalhador;
III. O cinto de segurança deve ser dotado de dispositivo trava-quedas e estar ligado a cabo de segurança, independente da estrutura do andaime;
IV. Os cintos de segurança tipo abdominal e tipo paraquedista devem possuir argolas e mosquetões de aço inoxidável, ilhoses de material ferroso e fivela de alumínio ou material de resistência e durabilidade equivalentes.
Estão corretas:
Provas
Questão presente nas seguintes provas
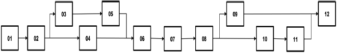
A questão refere-se ao planejamento operacional do cronograma físico de 12 (doze) atividades de construção de uma edificação horizontal de 135 m e à rede de precedências mostradas a seguir:
Na elaboração do planejamento operacional, foram consideradas uma carga horária de 44 horas semanais, a semana de cinco dias, as produtividades previstas em homem-hora (hh), por unidade da atividade (m2 ou m3), e o tempo em dias.
| Or | Atividade | Ud | Quantidade | Tempo | |||
| Produtividade | Ud | Th | Td | ||||
| 1 | Escavação de valas em solo natural pedregoso para fundação | m3 | 15 | 2,95 | h/m3 | 44,3 | 5,0 |
| 2 | Execução de fundação em bloco de concreto armado | m3 | 5 | 7 | h/m3 | 35,0 | |
| 3 | Execução de fundação corrida com alvenaria de pedra argamassada (argamassa de cimento 1:3) e baldrame de tijolo maciço com argamassa mista (1:2:8) | m3 | 22,3 | 6,7 | h/m3 | 149,4 | 17,0 |
| 4 | Execução de estrutura de concreto armado, compreendendo pilares e vigas | m3 | 12 | 11 | h/m3 | 132,0 | |
| 5 | Execução de alvenaria de elevação com bloco cerâmico de 8 furos, assentados com argamassa mista (1:2:9); vergas e contra-vergas de concreto armado | m2 | 44 | 0,8 | h/m2 | 35,2 | 4,0 |
| 6 | Montagem de laje pré-fabricada de concreto para forro, com capeamento de concreto e armadura de distribuição | m2 | 135 | 0,98 | h/m2 | 132,3 | 15,0 |
| 7 | Execução da cobertura com estrutura de madeira e telha cerâmica tipo Romana | m2 | 160 | 2,2 | h/m2 | 352,0 | 40,0 |
| 8 | Execução de revestimento argamassado interno de alvenaria e forro, com camada de chapisco de aderência (argamassa de cimento 1:3) e camada de massa única (argamassa mista 1:2:6) | m2 | 350 | 0,65 | h/m2 | 228,6 | |
| 9 | Execução de revestimento argamassado externo da fachada, com camada de chapisco de aderência (argamassa de cimento 1:3) e camada de massa única (argamassa mista 1:2:5) | m2 | 300 | 0,94 | h/m2 | 282,0 | 32,0 |
| 10 | Execução do revestimento de piso, com lastro de concreto simples, camada de regularização (argamassa de cimento 1:4) e assentamento de placa cerâmica 20 x 20 cm. | m2 | 145 | 2 | h/m2 | 290,0 | 33,0 |
| 11 | Assentamento de Esquadrias – portas internas, tipo paraná, e janelas tipo venezianas. | m2 | 23,4 | 3 | h/m2 | 70,2 | |
| 12 | Execução de pintura interna de paredes com textura acrílica. | m2 | 455 | 0,6 | h/m2 | 273,00 | 31,0 |
Rede de precedências das atividades

A duração total de execução das atividades, conforme o caminho crítico, considerando-se o tempo em dias das atividades do planejamento operacional e da rede de precedências, é de
Provas
Questão presente nas seguintes provas
A altura do leito filtrante, já incluída a altura do fundo falso, em um filtro anaeróbio, deve ser limitada em
Provas
Questão presente nas seguintes provas
De acordo com a norma NBR 15696 – Fôrmas e escoramentos para estruturas de concreto – Projeto, dimensionamento e procedimentos executivos, em conformidade com a idade do concreto, a ordem de retirada dos escoramentos de uma viga bi-apoiada deve ser
Provas
Questão presente nas seguintes provas
Dentre as principais características da estrutura metálica, relativas ao concreto, destacam-se
Provas
Questão presente nas seguintes provas
Das características relacionadas abaixo, apenas uma fere os princípios exigidos pela Redação Oficial:
Provas
Questão presente nas seguintes provas
Cadernos
Caderno Container